PF>0.9, THD<10%
Êä³öµçÁ÷µÍÒ»ÔÙÉÁÎÆ²¨ÂÊ<0.5%
ϵͳЧÂÊ>90%
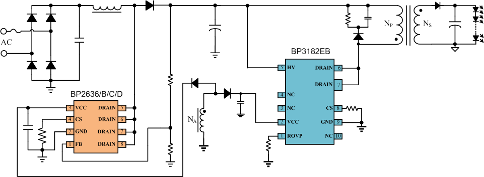
Boostµ¥ÈÆ×éÉè¼Æ£¬£¬£¬£¬£¬£¬Ð¾Æ¬Òý½ÅÅŲ¼Õë¶ÔÉ¢ÈÈÓÅ»¯
Á½¼¶Ð¾Æ¬½ÓÄÉQR BCMÊÂÇéģʽ£¬£¬£¬£¬£¬£¬Ð§Âʸߣ¬£¬£¬£¬£¬£¬EMCºÃ
·´¼¤Ð¾Æ¬Ö§³Ö¿íÊä³öµçѹ¹æÄ£Ó¦ÓÃ
¿É¿¿µÄÊä³ö¿ªÂ·ºÍ¶Ì·±£»£»£»£»£»£»£»£»¤¡¢¹ýνµµçÁ÷¹¦Ð§
ÓÅÒìµÄÊä³öµçÁ÷ÏßÐÔµ÷½âÂʺ͸ºÔص÷½âÂÊ



