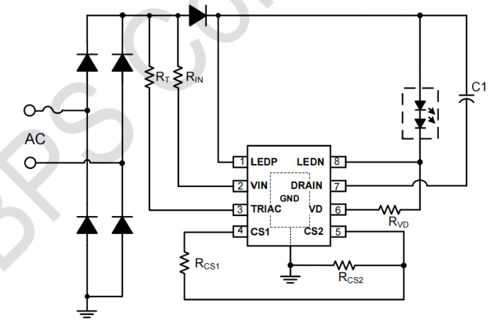
ÍâΧµç·¼òÆÓ£¬£¬£¬£¬£¬£¬Çý¶¯Æ÷Ìå»ýС
ÓÅÒìµÄ¿É¿Ø¹èµ÷¹â¼æÈÝÐÔ
¼¯³ÉȥƵÉÁÏß·
ÄÚÖà 350V ¸ßѹ MOS ¹Ü
ĸÏßµçѹת±äÊ¿10%ÈÔ¿ÉÕý³£ÊÂÇé
¼¯³É¸ßѹÆô¶¯Ïß·£¬£¬£¬£¬£¬£¬³¬¿ì LED Æô¶¯
| ÎĵµÀàÐÍ | ÎÊÌâ | ÀàÐÍ | ÎļþÏÂÔØ |
| ¹æ¸ñÊé | BP5178BCL | ÍêÕû°æ |



