ÓÀÀû

304amÓÀÀû¡¤(Öйú)¹É·ÝÓÐÏÞ¹«Ë¾-Officialwebsite Ä¿½ñλÖ㺠Ê×Ò³ ²úÆ·ÖÐÐÄ>LEDÕÕÃ÷Çý¶¯Ð¾Æ¬>µ÷¹â>0-10Vµ÷¹â
¼òÊö
BP5016 ÊÇÒ»¿î¸ß¼¯³É¶È £¬£¬£¬£¬£¬£¬£¬¼æÈÝ DALI2.0ЭÒé £¬£¬£¬£¬£¬£¬£¬Ö§³ÖPushµ÷¹â¹¦Ð§µÄ DALI ͨѶ½Ó¿Ú¿ØÖÆÆ÷¡£¡£¡£¡£¡£¡£ ¡£¡£ BP5016 оƬ¼¯³É¸ßѹ¹©µç·½·¨ £¬£¬£¬£¬£¬£¬£¬Ö»ÐèÒªºÜÉÙµÄÍâΧԪ¼þ £¬£¬£¬£¬£¬£¬£¬¼´¿ÉʵÏÖµçÆ½×ª»»¹¦Ð§ £¬£¬£¬£¬£¬£¬£¬¼«´óµÄ½ÚÔ¼ÁËϵͳ±¾Ç®ºÍÌå»ý¡£¡£¡£¡£¡£¡£ ¡£¡£ BP5016¾ßÓжàÖØ±£»£»£»£»£»¤¹¦Ð§ £¬£¬£¬£¬£¬£¬£¬°üÀ¨×ÜÏßÊäÈë¹ýѹ±£»£»£»£»£»¤¡¢CS¹ýÁ÷±£»£»£»£»£»¤ºÍоƬζȹýÈȵ÷ÀíµÈ
ÓÅÊÆ

    ¼æÈÝ DALI 2.0 ЭÒé

    Ö§³Ö Push µ÷¹â¹¦Ð§

    ¼¯³É 700V ¸ßѹJFET¹©µç

    ¼¯³É 650V ¸ßѹ MOS

    ¸ß¾«¶ÈµçÁ÷ÉèÖÃ

    DALI ×ÜÏßÊäÈë¹ýѹ±£»£»£»£»£»¤

Ó¦ÓÃÁìÓò
  • DALIµ÷¹â
  • ÊÒÄÚÕÕÃ÷
  • »§ÍâÕÕÃ÷
  • ÆäËü LED ÕÕÃ÷
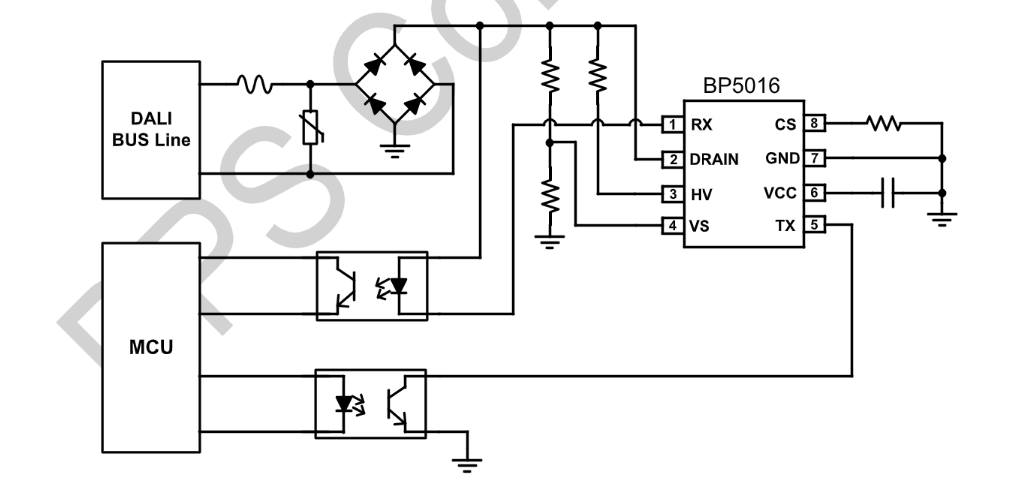
µä·¶Ó¦ÓÃÔ­Àíͼ
304amÓÀÀû¡¤(Öйú)¹É·ÝÓÐÏÞ¹«Ë¾-Officialwebsite
·â×°
  • 304amÓÀÀû¡¤(Öйú)¹É·ÝÓÐÏÞ¹«Ë¾-Officialwebsite
ÊÖÒÕÎĵµ
ÎĵµÀàÐÍ ÎÊÌâ ÀàÐÍ ÎļþÏÂÔØ
¹æ¸ñÊé BP5016 pdf ÍêÕû°æ
304amÓÀÀû¡¤(Öйú)¹É·ÝÓÐÏÞ¹«Ë¾-Officialwebsite
304amÓÀÀû¡¤(Öйú)¹É·ÝÓÐÏÞ¹«Ë¾-Officialwebsite
304amÓÀÀû¡¤(Öйú)¹É·ÝÓÐÏÞ¹«Ë¾-Officialwebsite
304amÓÀÀû¡¤(Öйú)¹É·ÝÓÐÏÞ¹«Ë¾-Officialwebsite
¡¾ÍøÕ¾µØÍ¼¡¿¡¾sitemap¡¿