永利

304am永利·(中国)股份有限公司-Officialwebsite 目今位置: 首页 产品中心>LED照明驱动芯片>调光>PWM调色温
简述
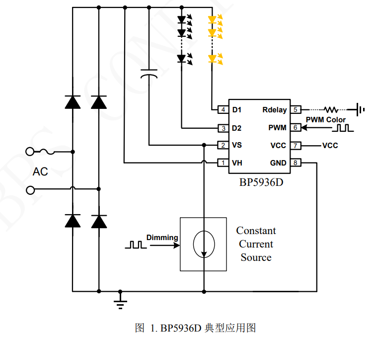
BP5936D 是一款内置双路 250V MOSFET 的高性能 PWM/Analog 调色控制芯片,,,,,通过调理输入的PWM 信号占空比或模拟电平,,,,,来调解两路 LED光源的发光比例,,,,,从而抵达调色目的 。 。。。。 。。。两路 LED输出电流互补,,,,,在调色历程中总电流稳固,,,,,即是恒流源的电流 。 。。。。 。。。 BP5936D 外部元器件少少,,,,,VCC 可以由待机电源的 3.3V 来供电,,,,,并省去了 High Side 供电外部元器件 。 。。。。 。。。芯片可以兼容幅值为 3.3V/5V 的 PWM 信号和 0.5V~1.8V 模拟信号 。 。。。。 。。。浮动的高压侧对 GND耐压可以抵达 600V,能够普遍顺应于种种 LED 恒流驱动电路 。 。。。。 。。。 BP5936D 特有的色温赔偿功效,,,,,可以通过外部电阻来设置两路 LED 灯珠的色温误差 。 。。。。 。。。
优势

    PWM/Analog 双路互补调色

    VCC宽电压规模,,,,,支持 3.3V 供电

    内置双路 250V/6Q MOSFET

    兼容3.3V/5V 输入PWM信号

    兼容 10kHz 以下的 PWM 信号调色

    兼容 0.4V~2.0V 模拟信号调色

    外围电阻可调色温误差

    高压侧对 GND 耐压 600V

    低待机功耗

    接纳 SOP8 封装

应用领域
  • LED调光调色智能灯胆
  • 拨码开关调色 LED 照明
  • 其他 LED智能照明
典范应用原理图
304am永利·(中国)股份有限公司-Officialwebsite
封装
  • 304am永利·(中国)股份有限公司-Officialwebsite
手艺文档
文档类型 问题 类型 文件下载
规格书 BP5936D pdf 完整版
规格书 BP5936D pdf 浅易版
304am永利·(中国)股份有限公司-Officialwebsite
304am永利·(中国)股份有限公司-Officialwebsite
304am永利·(中国)股份有限公司-Officialwebsite
304am永利·(中国)股份有限公司-Officialwebsite
【网站地图】【sitemap】