ÓÀÀû

304amÓÀÀû¡¤(Öйú)¹É·ÝÓÐÏÞ¹«Ë¾-Officialwebsite Ä¿½ñλÖ㺠Ê×Ò³ ²úÆ·ÖÐÐÄ>LEDÕÕÃ÷Çý¶¯Ð¾Æ¬>µ÷¹â>DC-DC PWMµ÷¹â
¼òÊö
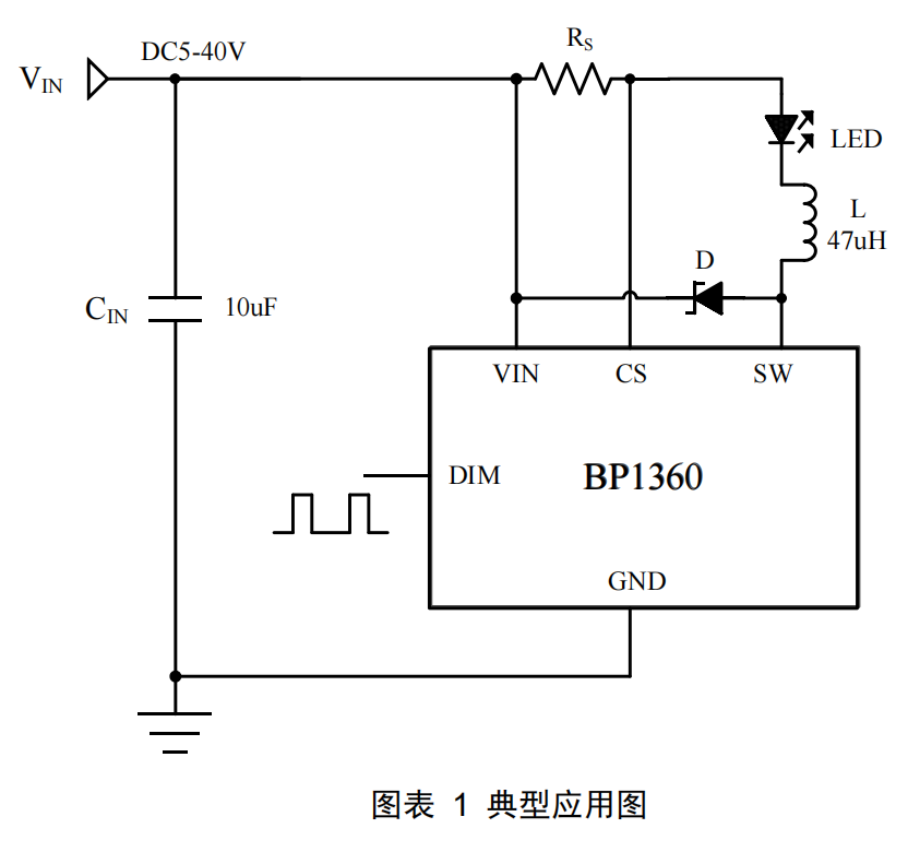
BP1360 ÊÇÒ»¿îÇý¶¯¸ßÁÁ¶È LED µÄ½µÑ¹ºãÁ÷Çý¶¯Ð¾Æ¬£¬£¬ £¬ £¬£¬£¬£¬£¬BP1360 Íⲿ½ÓÄÉÉÙÉÙµÄÔªÆ÷¼þ£¬£¬ £¬ £¬£¬£¬£¬£¬Îª MR16 LEDµÆ±­¡¢LED Îę̀µÆ¡¢³µÔØ LED µÆ¡¢Ì«ÑôÄÜ LED µÆºÍLED ·µÆÌṩһ¸ö¼«¸ßÐԼ۱ȵĽâ¾ö¼Æ»®¡£ ¡£¡£¡£ ¡£¡£¡£ ¡£BP1360ÊäÈëµçѹ¹æÄ£´Ó 5 ·üµ½ 40 ·ü£¬£¬ £¬ £¬£¬£¬£¬£¬Êä³öµçÁ÷ͨ¹ý²ÉÑùµç×èÉ趨£¬£¬ £¬ £¬£¬£¬£¬£¬µ¥¿Å LED ×î´óÊä³öµçÁ÷¿É´ï 500 ºÁ°²BP1360 ½ÓÄÉרÀûÊÖÒյĺãÁ÷¿ØÖÆÒªÁì»ñµÃ½Ï¸ßµÄºãÁ÷¾«¶È¡£ ¡£¡£¡£ ¡£¡£¡£ ¡£
ÓÅÊÆ

    ÉÙÉÙµÄÍⲿԪÆ÷¼þ

    ºÜ¿íµÄÊäÈëµçѹ¹æÄ£: ´Ó 5V µ½ 40V

    LED ¿ªÂ·±£»£»£»£»£»£»£»¤

    LED ¶Ì·±£»£»£»£»£»£»£»¤

    ¹ýα£»£»£»£»£»£»£»¤

    ×î´óÊä³ö 500mA µÄµçÁ÷

    ¸´Óà DIM Òý½Å¾ÙÐÐ LED Ä£Äâµ÷¹âºÍ PWM µ÷¹â

    ¸ß´ï 97%µÄЧÂÊ

    Êä³ö¿Éµ÷µÄºãÁ÷¿ØÖÆÒªÁì

Ó¦ÓÃÁìÓò
  • MR16/11 LED ÉäµÆÈ¡´úÂ±ËØµÆ
  • ³µÔØ LED µÆ
  • LED Îę̀µÆ
  • Ì«ÑôÄÜ LED µÆ
  • LED ÐźŵÆ
  • LED ·µÆ
µä·¶Ó¦ÓÃÔ­Àíͼ
304amÓÀÀû¡¤(Öйú)¹É·ÝÓÐÏÞ¹«Ë¾-Officialwebsite
ÊÖÒÕÎĵµ
ÎĵµÀàÐÍ ÎÊÌâ ÀàÐÍ ÎļþÏÂÔØ
¹æ¸ñÊé BP1360 pdf ÍêÕû°æ
¹æ¸ñÊé BP1360 pdf dzÒ×°æ
304amÓÀÀû¡¤(Öйú)¹É·ÝÓÐÏÞ¹«Ë¾-Officialwebsite
304amÓÀÀû¡¤(Öйú)¹É·ÝÓÐÏÞ¹«Ë¾-Officialwebsite
304amÓÀÀû¡¤(Öйú)¹É·ÝÓÐÏÞ¹«Ë¾-Officialwebsite
304amÓÀÀû¡¤(Öйú)¹É·ÝÓÐÏÞ¹«Ë¾-Officialwebsite
¡¾ÍøÕ¾µØÍ¼¡¿¡¾sitemap¡¿