ÓÀÀû

304amÓÀÀû¡¤(Öйú)¹É·ÝÓÐÏÞ¹«Ë¾-Officialwebsite Ä¿½ñλÖ㺠Ê×Ò³ ²úÆ·ÖÐÐÄ>LEDÕÕÃ÷Çý¶¯Ð¾Æ¬>µ÷¹â>·Ç¸ôÀë PWMµ÷¹â
¼òÊö
BP2958XÊÇÒ»¿îÖ§³ÖPWMÊäÈëµ÷¹âµÄ¸ß¾«¶È½µÑ¹ÐÍLEDºãÁ÷Çý¶¯Ð¾Æ¬£¬£¬£¬£¬£¬ £¬£¬È«³Ì½ÓÄÉÄ£Äâµ÷¹â¿ØÖÆÄ£Ê½£¬£¬£¬£¬£¬ £¬£¬×¨ÎªÎÞÆµÉÁÎÞÔëÉù LED ÖÇÄÜÕÕÃ÷Ó¦ÓöøÉè¼Æ¡£¡£¡£¡£¡£¡£ ¡£BP2958XÄܹ»µÖ´ïÓÅÒìµÄµ÷¹âÏßÐԶȺÍÊä³öµçÁ÷Ò»ÖÂÐÔ£¬£¬£¬£¬£¬ £¬£¬ÊÊÓÃÓÚ85Vac~265VacÈ«¹æÄ£ÊäÈëµçѹµÄ·Ç¸ôÀ뽵ѹÐÍLEDºãÁ÷µçÔ´¡£¡£¡£¡£¡£¡£ ¡£ BP2958X оƬ¼¯³É¸ßѹÆô¶¯µç·ºÍ 500V¹¦ÂʹÜ£¬£¬£¬£¬£¬ £¬£¬ÎÞÐèVCC µçÈݺ͸¨ÖúÈÆ×飬£¬£¬£¬£¬ £¬£¬Ö»ÐèÒªºÜÉÙµÄÍâΧԪ¼þ£¬£¬£¬£¬£¬ £¬£¬¼´¿ÉʵÏÖÓÅÒìµÄºãÁ÷ÌØÕ÷£¬£¬£¬£¬£¬ £¬£¬¼«´óµÄ½ÚÔ¼ÁËϵͳ±¾Ç®ºÍÌå»ý¡£¡£¡£¡£¡£¡£ ¡£BP2958XоƬÄÚ²¿´øÓи߾«¶ÈµÄµçÁ÷²ÉÑùµç·£¬£¬£¬£¬£¬ £¬£¬À´ÊµÏÖ׼ȷµÄ LED ºãÁ÷Êä³öºÍÓÅÒìµÄÏßµçѹµ÷½âÂÊ¡£¡£¡£¡£¡£¡£ ¡£BP2958X¾ßÓжàÖØ±£» £»£»£»£» £»£»¤¹¦Ð§,°üÀ¨LED¿ªÂ·±£» £»£»£»£» £»£»¤£¬£¬£¬£¬£¬ £¬£¬LED¶Ì·±£» £»£»£»£» £»£»¤£¬£¬£¬£¬£¬ £¬£¬Ð¾Æ¬Î¶ȹýÈȵ÷ÀíµÈ¡£¡£¡£¡£¡£¡£ ¡£
ÓÅÊÆ

    Ö§³Ö 1%6-100%PWM µ÷¹â

    È«³ÌÄ£Äâµ÷¹âÎÞÆµÉÁ

    ÎÞÐèÆô¶¯µç×èºÍ VCC µçÈÝ

    ÄÚ²¿¼¯³É500V¹¦ÂʹÜ

    ¡À5% LED Êä³öµçÁ÷¾«¶È

    LED ¿ªÂ·±£» £»£»£»£» £»£»¤

    LED ¶Ì·±£» £»£»£»£» £»£»¤

Ó¦ÓÃÁìÓò
  • LED Îü¶¥µÆ
  • LED ÇòÅݵÆ
  • ÆäËü LED ÕÕÃ÷
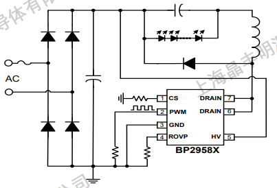
µä·¶Ó¦ÓÃÔ­Àíͼ
304amÓÀÀû¡¤(Öйú)¹É·ÝÓÐÏÞ¹«Ë¾-Officialwebsite
·â×°
  • 304amÓÀÀû¡¤(Öйú)¹É·ÝÓÐÏÞ¹«Ë¾-Officialwebsite
ÊÖÒÕÎĵµ
ÎĵµÀàÐÍ ÎÊÌâ ÀàÐÍ ÎļþÏÂÔØ
¹æ¸ñÊé BP2958X pdf ÍêÕû°æ
304amÓÀÀû¡¤(Öйú)¹É·ÝÓÐÏÞ¹«Ë¾-Officialwebsite
304amÓÀÀû¡¤(Öйú)¹É·ÝÓÐÏÞ¹«Ë¾-Officialwebsite
304amÓÀÀû¡¤(Öйú)¹É·ÝÓÐÏÞ¹«Ë¾-Officialwebsite
304amÓÀÀû¡¤(Öйú)¹É·ÝÓÐÏÞ¹«Ë¾-Officialwebsite
¡¾ÍøÕ¾µØÍ¼¡¿¡¾sitemap¡¿