ÓÀÀû

304amÓÀÀû¡¤(Öйú)¹É·ÝÓÐÏÞ¹«Ë¾-Officialwebsite Ä¿½ñλÖ㺠Ê×Ò³ ²úÆ·ÖÐÐÄ>LEDÕÕÃ÷Çý¶¯Ð¾Æ¬>·Çµ÷¹â>Boost ºãѹºãÁ÷
¼òÊö
BP2638 ÊÇÒ»¿î¾ßÓм«µÍг²¨µÄ PFC ºãѹ¿ØÖÆÐ¾Æ¬£¬£¬£¬£¬£¬£¬×¨ÎªÖдó¹¦ÂÊ LED ÕÕÃ÷ÁìÓòµÄÓ¦ÓöøÉè¼Æ¡£¡£ ¡£¡£ ¡£¡£¡£ BP2638 ÄÚÖà THD Åâ³¥¹¦Ð§£¬£¬£¬£¬£¬£¬×ÝÈ»ÇáÔØÌõ¼þÏÂÒ²ÄÜÌṩÓÅÒìµÄPFºÍ THD£¬£¬£¬£¬£¬£¬Í¬Ê±½ÓÄÉÁËÔöÇ¿ÐÍ EA£¬£¬£¬£¬£¬£¬¶¯Ì¬ÌØÕ÷ºÃ£¬£¬£¬£¬£¬£¬¸ºÔØÍ»±äÊä³öµçѹת±äÉÙ£¬£¬£¬£¬£¬£¬ÌØÊâÊÊÓÃÓÚ LED µ÷¹âµÆ¾ßµÈÓ¦Óᣡ£ ¡£¡£ ¡£¡£¡£ BP2638 ¿ØÖÆµÄ Boost PFC µç·ÊÂÇéÓÚµç¸ÐµçÁ÷ÁÙ½çÒ»Á¬Ä£Ê½(BCM)»ò¶ÏÐøÄ£Ê½(DCM)£¬£¬£¬£¬£¬£¬Òò´Ë¹¦Âʶþ¼«¹ÜÁãµçÁ÷¹Ø¶Ï£¬£¬£¬£¬£¬£¬²»±£´æ·´Ïò»Ö¸´ÎÊÌ⣬£¬£¬£¬£¬£¬ÓÐÖúÓÚʵÏÖ¸ü¸ßµÄת»»Ð§ÂÊ£¬£¬£¬£¬£¬£¬Í¬Ê±ÒÖÖÆµç´Å×ÌÈÅ(EMI)¡£¡£ ¡£¡£ ¡£¡£¡£ BP2638 ÄÚÖöàÖØ±£»£»£» £»£»£»£»¤¹¦Ð§£¬£¬£¬£¬£¬£¬°üÀ¨ UVLO ±£»£»£» £»£»£»£»¤¡¢Êä³ö¹ýѹ±£»£»£» £»£»£»£»¤¡¢ÊäÈë¹ýǷѹ±£»£»£» £»£»£»£»¤¡¢ÖðÖÜÏÞÆÚÁ÷±£»£»£» £»£»£»£»¤¡¢Ð¾Æ¬Î¶ȹýα£»£»£» £»£»£»£»¤µÈ¡£¡£ ¡£¡£ ¡£¡£¡£
ÓÅÊÆ

    µÍг²¨ºÍ¸ß PF£¬£¬£¬£¬£¬£¬Öª×ãIEC61000-3-2 ±ê×¼

    BCM ºÍ DCM »ìÏýģʽ¿ØÖÆ£¬£¬£¬£¬£¬£¬Çá¸ºÔØÏÂÊä³öµçѹÎȹÌ

    ½ÓÄÉÔöÇ¿ÐÍ EA£¬£¬£¬£¬£¬£¬¶¯Ì¬ÌØÕ÷ºÃ£¬£¬£¬£¬£¬£¬¸ºÔØÍ»±äÊä³öµçѹת±äÉÙ

    ¿ª»úÆô¶¯/¸ºÔØÇл»ÎÞÔëÉù

    ¸ß¾«¶ÈÄÚ²¿²Î¿¼µçѹ(+/-2%£©

    ¿í VCC µçѹ¹æÄ£

Ó¦ÓÃÁìÓò
  • LED Çý¶¯µçÔ´
  • ¿ª¹ØµçÔ´
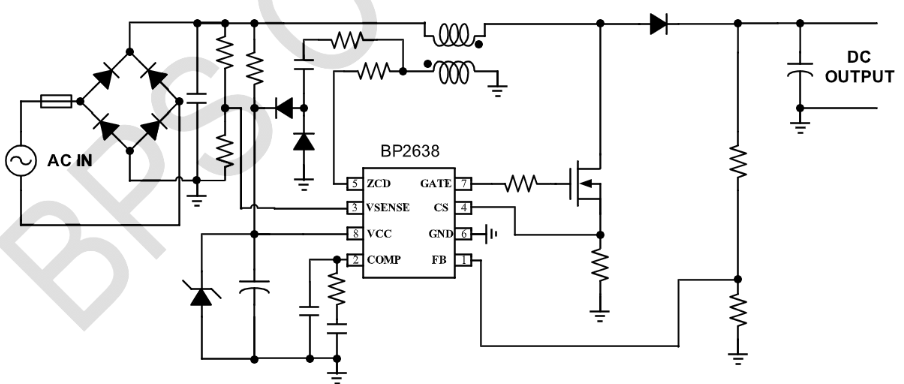
µä·¶Ó¦ÓÃÔ­Àíͼ
304amÓÀÀû¡¤(Öйú)¹É·ÝÓÐÏÞ¹«Ë¾-Officialwebsite
·â×°
  • 304amÓÀÀû¡¤(Öйú)¹É·ÝÓÐÏÞ¹«Ë¾-Officialwebsite
ÊÖÒÕÎĵµ
ÎĵµÀàÐÍ ÎÊÌâ ÀàÐÍ ÎļþÏÂÔØ
¹æ¸ñÊé BP2638 pdf ÍêÕû°æ
304amÓÀÀû¡¤(Öйú)¹É·ÝÓÐÏÞ¹«Ë¾-Officialwebsite
304amÓÀÀû¡¤(Öйú)¹É·ÝÓÐÏÞ¹«Ë¾-Officialwebsite
304amÓÀÀû¡¤(Öйú)¹É·ÝÓÐÏÞ¹«Ë¾-Officialwebsite
304amÓÀÀû¡¤(Öйú)¹É·ÝÓÐÏÞ¹«Ë¾-Officialwebsite
¡¾ÍøÕ¾µØÍ¼¡¿¡¾sitemap¡¿