ÓÀÀû

304amÓÀÀû¡¤(Öйú)¹É·ÝÓÐÏÞ¹«Ë¾-Officialwebsite Ä¿½ñλÖ㺠Ê×Ò³ ²úÆ·ÖÐÐÄ>LEDÕÕÃ÷Çý¶¯Ð¾Æ¬>·Çµ÷¹â>Boost ºãѹºãÁ÷
¼òÊö
BP2636DG ÊÇÒ»¿î¸ßЧÂÊ¡¢¸ß PF Öµ¡¢µÍ THD µÄÉýѹÐÍ PFCÇý¶¯Ð¾Æ¬¡£¡£¡£¡£¡£¡£¡£¡£Ð¾Æ¬½ÓÄɵ¼Í¨Ê±¼ä¿ØÖÆ£¬£¬£¬ £¬£¬£¬£¬Í¬Ê±ÊÆÇéÔڹȵ׿ªÍ¨Ä£Ê½£¬£¬£¬ £¬£¬£¬£¬ÓÐÖúÓÚÓÅ»¯ EMIºÍЧÂÊ¡£¡£¡£¡£¡£¡£¡£¡£ BP2636DGÎÞÐ踨ÖúÈÆ×éʵÏÖÍ˴żì²â¡£¡£¡£¡£¡£¡£¡£¡£Í¬Ê±½ÓÄɸßѹÆô¶¯ºÍ¹©µç£¬£¬£¬ £¬£¬£¬£¬ÄÚÖû·Â·Åâ³¥£¬£¬£¬ £¬£¬£¬£¬Ö»ÐèÒªºÜÉÙµÄÍâΧԪ¼þ£¬£¬£¬ £¬£¬£¬£¬¼´¿ÉʵÏÖÓÅÒìµÄºãÑ¹ÌØÕ÷£¬£¬£¬ £¬£¬£¬£¬¼«´óµØ½ÚÔ¼ÁËϵͳ±¾Ç®ºÍÌå»ý¡£¡£¡£¡£¡£¡£¡£¡£ BP2636DG ¾ßÓжàÖØ±£»£»£»£»£»£»¤¹¦Ð§£¬£¬£¬ £¬£¬£¬£¬°üÀ¨Êä³ö¹ýѹ±£»£»£»£»£»£»¤(OVP)FB ¶Ì·±£»£»£»£»£»£»¤¡¢¹¦ÂÊ¿ª¹Ø¹Ü¹ýÁ÷±£»£»£»£»£»£»¤¡¢Ð¾Æ¬Î¶ȹýÈȱ£»£»£»£»£»£»¤µÈ¡£¡£¡£¡£¡£¡£¡£¡£
ÓÅÊÆ

    ȫѹ¹æÄ£ÄÚ PF>0.9,THD<10%

    µ¥ÈÆ×éµç¸Ð£¬£¬£¬ £¬£¬£¬£¬ÍâΧ¾«¼ò

    È«³Ì¹Èµ×¿ªÍ¨

    ¸ßѹ¿ìËÙÆô¶¯

    ¸ßÊä³öµçѹ¾«¶È

    Ö§³Ö DC ÊäÈë

    ÄÚ²¿¼¯³É±£»£»£»£»£»£»¤¹¦Ð§

Ó¦ÓÃÁìÓò
  • BoostAPFCºãѹµç·
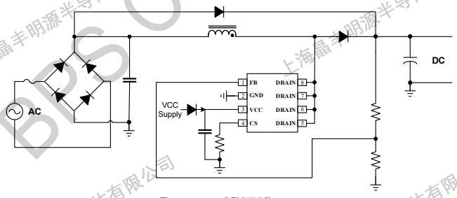
µä·¶Ó¦ÓÃÔ­Àíͼ
304amÓÀÀû¡¤(Öйú)¹É·ÝÓÐÏÞ¹«Ë¾-Officialwebsite
·â×°
  • 304amÓÀÀû¡¤(Öйú)¹É·ÝÓÐÏÞ¹«Ë¾-Officialwebsite
ÊÖÒÕÎĵµ
ÎĵµÀàÐÍ ÎÊÌâ ÀàÐÍ ÎļþÏÂÔØ
¹æ¸ñÊé BP2636DG pdf ÍêÕû°æ
304amÓÀÀû¡¤(Öйú)¹É·ÝÓÐÏÞ¹«Ë¾-Officialwebsite
304amÓÀÀû¡¤(Öйú)¹É·ÝÓÐÏÞ¹«Ë¾-Officialwebsite
304amÓÀÀû¡¤(Öйú)¹É·ÝÓÐÏÞ¹«Ë¾-Officialwebsite
304amÓÀÀû¡¤(Öйú)¹É·ÝÓÐÏÞ¹«Ë¾-Officialwebsite
¡¾ÍøÕ¾µØÍ¼¡¿¡¾sitemap¡¿