ÓÀÀû

304amÓÀÀû¡¤(Öйú)¹É·ÝÓÐÏÞ¹«Ë¾-Officialwebsite Ä¿½ñλÖ㺠Ê×Ò³ ²úÆ·ÖÐÐÄ>LEDÕÕÃ÷Çý¶¯Ð¾Æ¬>·Çµ÷¹â>Boost ºãѹºãÁ÷
¼òÊö
BP2636CG ÊÇÒ»¿î¸ßЧÂÊ¡¢¸ß PF Öµ¡¢µÍ THD µÄÉýѹÐÍ PFCÇý¶¯Ð¾Æ¬¡£¡£¡£¡£¡£Ð¾Æ¬½ÓÄɵ¼Í¨Ê±¼ä¿ØÖÆ£¬£¬£¬£¬£¬ £¬£¬£¬Í¬Ê±ÊÆÇéÔڹȵ׿ªÍ¨Ä£Ê½£¬£¬£¬£¬£¬ £¬£¬£¬ÓÐÖúÓÚÓÅ»¯ EMIºÍЧÂÊ¡£¡£¡£¡£¡£ BP2636CGÎÞÐ踨ÖúÈÆ×éʵÏÖÍ˴żì²â¡£¡£¡£¡£¡£Í¬Ê±½ÓÄɸßѹÆô¶¯ºÍ¹©µç£¬£¬£¬£¬£¬ £¬£¬£¬ÄÚÖû·Â·Åâ³¥£¬£¬£¬£¬£¬ £¬£¬£¬Ö»ÐèÒªºÜÉÙµÄÍâΧԪ¼þ£¬£¬£¬£¬£¬ £¬£¬£¬¼´¿ÉʵÏÖÓÅÒìµÄºãÑ¹ÌØÕ÷£¬£¬£¬£¬£¬ £¬£¬£¬¼«´óµØ½ÚÔ¼ÁËϵͳ±¾Ç®ºÍÌå»ý¡£¡£¡£¡£¡£ BP2636CG ¾ßÓжàÖØ±£»£»£»£»£»¤¹¦Ð§£¬£¬£¬£¬£¬ £¬£¬£¬°üÀ¨Êä³ö¹ýѹ±£»£»£»£»£»¤(OVP)¡¢FB ¶Ì·±£»£»£»£»£»¤¡¢¹¦ÂÊ¿ª¹Ø¹Ü¹ýÁ÷±£»£»£»£»£»¤¡¢Ð¾Æ¬Î¶ȹýÈȱ£»£»£»£»£»¤µÈ¡£¡£¡£¡£¡£
ÓÅÊÆ

    ȫѹ¹æÄ£ÄÚ PF>0.9,THD<10%

    µ¥ÈÆ×éµç¸Ð£¬£¬£¬£¬£¬ £¬£¬£¬ÍâΧ¾«¼ò

    È«³Ì¹Èµ×¿ªÍ¨

    ¸ßѹ¿ìËÙÆô¶¯

    ¸ßÊä³öµçѹ¾«¶È

    Ö§³Ö DC ÊäÈë

    ÄÚ²¿¼¯³É±£»£»£»£»£»¤¹¦Ð§

Ó¦ÓÃÁìÓò
  • BoostAPFC ºãѹµç·
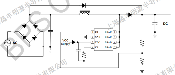
µä·¶Ó¦ÓÃÔ­Àíͼ
304amÓÀÀû¡¤(Öйú)¹É·ÝÓÐÏÞ¹«Ë¾-Officialwebsite
·â×°
  • 304amÓÀÀû¡¤(Öйú)¹É·ÝÓÐÏÞ¹«Ë¾-Officialwebsite
ÊÖÒÕÎĵµ
ÎĵµÀàÐÍ ÎÊÌâ ÀàÐÍ ÎļþÏÂÔØ
¹æ¸ñÊé BP2636CG pdf ÍêÕû°æ
304amÓÀÀû¡¤(Öйú)¹É·ÝÓÐÏÞ¹«Ë¾-Officialwebsite
304amÓÀÀû¡¤(Öйú)¹É·ÝÓÐÏÞ¹«Ë¾-Officialwebsite
304amÓÀÀû¡¤(Öйú)¹É·ÝÓÐÏÞ¹«Ë¾-Officialwebsite
304amÓÀÀû¡¤(Öйú)¹É·ÝÓÐÏÞ¹«Ë¾-Officialwebsite
¡¾ÍøÕ¾µØÍ¼¡¿¡¾sitemap¡¿