永利

304am永利·(中国)股份有限公司-Officialwebsite 目今位置: 首页 产品中心>LED照明驱动芯片>非调光>Boost 恒压恒流
简述
BP2628D 是一款具有极低谐波的PFC恒压控制芯片,,,,,专为中大功率 LED 照明领域的应用而设计。。。 。。。BP2628D 内置THD 赔偿功效,,,,,纵然轻载条件下也能提供优异的 PF和 THD,,,,,同时接纳了增强型EA,,,,,动态特征好,,,,,负载突变输出电压转变少,,,,,特殊适用于 LED 调光灯具等应用。。。 。。。BP2628D 控制的 Boost PFC电路事情于电感电流临界一连模式(BCM)或断续模式(DCM),,,,,因此功率二极管零电流关断,,,,,不保存反向恢复问题,,,,,有助于实现更高的转换效率,,,,,同时抑制电磁滋扰(EMI).
优势

    低谐波和高 PF,,,,,知足IEC61000-3-2标准

    BCM 和 DCM 混淆模式控制,,,,,轻负载下输出电压稳固

    接纳增强型 EA,,,,,动态特征好,,,,,负载突变输出电压转变少

    开机启动/负载切换无噪声

    高精度内部参考电压(+/-2%)

    宽 VCC 电压规模

应用领域
  • LED 驱动电源
  • 开关电源
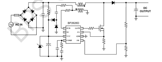
典范应用原理图
304am永利·(中国)股份有限公司-Officialwebsite
封装
  • 304am永利·(中国)股份有限公司-Officialwebsite
手艺文档
文档类型 问题 类型 文件下载
规格书 BP2628D pdf 完整版
304am永利·(中国)股份有限公司-Officialwebsite
304am永利·(中国)股份有限公司-Officialwebsite
304am永利·(中国)股份有限公司-Officialwebsite
304am永利·(中国)股份有限公司-Officialwebsite
【网站地图】【sitemap】