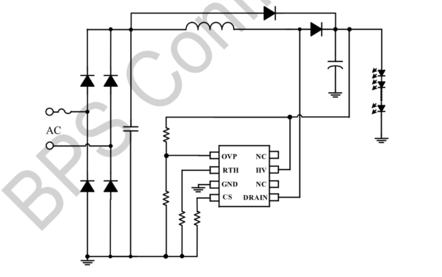
ÄÚÖÃCOMP ±Õ»·ºãÁ÷¿ØÖÆ
ÁÙ½çÒ»Á¬µçÁ÷¿ØÖÆÄ£Ê½
¼¯³É600V¸ßѹJFET¹©µç£¬£¬£¬£¬£¬ÎÞVOCµçÈÝ
¡À5%LEDÊä³öµçÁ÷¾«¶È
¾«×¼µÄ LED ¿ªÂ·±£»£»£»£»£»¤RTIÉ趨¹ýÈȵ÷Àí¹¦Ð§
½ÓÄÉSOP-8 ·â×°
| ÎĵµÀàÐÍ | ÎÊÌâ | ÀàÐÍ | ÎļþÏÂÔØ |
| ¹æ¸ñÊé | BP2616EL | ÍêÕû°æ |



