µÍг²¨ºÍ¸ß PF£¬£¬£¬£¬£¬£¬Öª×ã IEC61000-3-2 ±ê×¼
BCM ºÍ DCM »ìÏýģʽ¿ØÖÆ£¬£¬£¬£¬£¬£¬Çá¸ºÔØÏÂÊä³öµçѹÎȹÌ
½ÓÄÉÔöÇ¿ÐÍ EA£¬£¬£¬£¬£¬£¬¶¯Ì¬ÌØÕ÷ºÃ£¬£¬£¬£¬£¬£¬¸ºÔØÍ»±äÊä³öµçѹת±äÉÙ
¿ª»úÆô¶¯/¸ºÔØÇл»ÎÞÔëÉù
ͼÌÚÖùʽÊä³ö£¬£¬£¬£¬£¬£¬¸ß´ï-1000mA/+500mA µÄÇý¶¯ÄÜÁ¦
¸ß¾«¶ÈÄÚ²¿²Î¿¼µçѹ(+/-2%)
| ÎĵµÀàÐÍ | ÎÊÌâ | ÀàÐÍ | ÎļþÏÂÔØ |
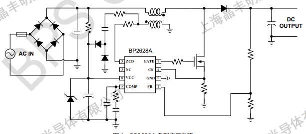
| ¹æ¸ñÊé | BP2628A | ÍêÕû°æ |



