ÓÀÀû

304amÓÀÀû¡¤(Öйú)¹É·ÝÓÐÏÞ¹«Ë¾-Officialwebsite Ä¿½ñλÖ㺠Ê×Ò³ ²úÆ·ÖÐÐÄ>LEDÕÕÃ÷Çý¶¯Ð¾Æ¬>·Çµ÷¹â>ºãѹºãÁ÷
¼òÊö
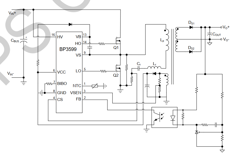
BP3599 ÊÇÒ»¿î¼¯³É¸ßѹÆô¶¯ºÍ¹©µçµÄ¸ßÐÔÄÜ LLC °ëÇÅгÕñµç·¿ØÖÆÆ÷¡£¡£ ¡£¡£¡£¡£Ëüͨ¹ý±¬·¢ 50%Õ¼¿Õ±ÈµÄ»¥²¹Çý¶¯²¨ÐÎÀ´Çý¶¯ LLO°ëÇÅгÕñ±ä»»Æ÷¡£¡£ ¡£¡£¡£¡£BP3599 ͨ¹ý¸Ä±äÊÂÇ鯵ÂÊÀ´µ÷½âÊä³öµçѹ»òµçÁ÷¡£¡£ ¡£¡£¡£¡£LLC °ëÇű任ÓþßÓкܿíµÄ¸ÐÐÔÊÂÇéÇø¼ä£¬£¬£¬£¬£¬£¬ÈÝÒ×ʵÏÖÁãµçѹ¿ª¹Ø(ZVS)£¬£¬£¬£¬£¬£¬¿ÉʵÏÖ¸ü¸ßЧÂÊºÍµÍ EMI¡£¡£ ¡£¡£¡£¡£ BP3599 ¼¯³É·ÀÈÝÐÔ¿ª¹Ø»úÖÆ£¬£¬£¬£¬£¬£¬Äܹ»ÓÐÓÃ×èÖ¹ÔÚÆô¶¯¡¢Êä³ö¶Ì·»òÕßÊä³ö¹ýÔØ×´Ì¬ÏµÄÈÝÐÔ¿ª¹Ø, BP3599 Ò²Ìṩ×Ô¶¯ËÀÇø¹¦Ð§£¬£¬£¬£¬£¬£¬×èÖ¹½øÈëÓ²¿ª¹Ø£¬£¬£¬£¬£¬£¬½µµÍ¿ª¹ØÏûºÄ£¬£¬£¬£¬£¬£¬ÌáÉýЧÂÊ¡£¡£ ¡£¡£¡£¡£ BP3599 ÄÚÖÃÁËÈíÆô¶¯¹¦Ð§£¬£¬£¬£¬£¬£¬¿ÉÓÐÓüõСÔÚÆô¶¯Àú³ÌÖеĵçÁ÷ºÍµçѹ¹ý³å¡£¡£ ¡£¡£¡£¡£
ÓÅÊÆ

    ¸ßѹÆô¶¯ºÍ¹©µç

    50%¶Ô³ÆÕ¼¿Õ±È±äƵÇý¶¯£¬£¬£¬£¬£¬£¬¾«×¼Ñ¹¿ØÕñµ´Æ÷

    Ô­±ßºãÁ÷¹¦Ð§

    ÈíÆð¶¯

    ÈÝÐÔģʽ±£»£»£»£»£»£»£»¤

    ×Ô¶¯ËÀÇø

    ¿É±à³ÌÊäÈëǷѹ±£»£»£»£»£»£»£»¤

Ó¦ÓÃÁìÓò
  • LED ÕÕÃ÷
  • AC-DC ÊÊÅäÆ÷
µä·¶Ó¦ÓÃÔ­Àíͼ
304amÓÀÀû¡¤(Öйú)¹É·ÝÓÐÏÞ¹«Ë¾-Officialwebsite
·â×°
  • 304amÓÀÀû¡¤(Öйú)¹É·ÝÓÐÏÞ¹«Ë¾-Officialwebsite
Ïà¹ØÎÄÕÂ
  • ¸ßЧ¸³ÄÜ´ó¹¦ÂʵçÔ´£ºÓÀÀûÃ÷Ô´¸ßÐÔÄÜLLCгÕñ°ëÇźãѹ¼Æ»®

    2025-08-08
304amÓÀÀû¡¤(Öйú)¹É·ÝÓÐÏÞ¹«Ë¾-Officialwebsite
304amÓÀÀû¡¤(Öйú)¹É·ÝÓÐÏÞ¹«Ë¾-Officialwebsite
304amÓÀÀû¡¤(Öйú)¹É·ÝÓÐÏÞ¹«Ë¾-Officialwebsite
304amÓÀÀû¡¤(Öйú)¹É·ÝÓÐÏÞ¹«Ë¾-Officialwebsite
¡¾ÍøÕ¾µØÍ¼¡¿¡¾sitemap¡¿