ÓÀÀû

304amÓÀÀû¡¤(Öйú)¹É·ÝÓÐÏÞ¹«Ë¾-Officialwebsite Ä¿½ñλÖ㺠Ê×Ò³ ²úÆ·ÖÐÐÄ>LEDÕÕÃ÷Çý¶¯Ð¾Æ¬>·Çµ÷¹â>ºãѹºãÁ÷
¼òÊö
BP3536G ÊÇÒ»¿îµÍ¹¦ºÄºãѹºãÁ÷¿ØÖÆÐ¾Æ¬£¬£¬ £¬£¬£¬ £¬£¬ £¬ÖØÔØÏÂоƬÊÂÇéÔÚµç¸ÐµçÁ÷ÁÙ½çģʽ£¬£¬ £¬£¬£¬ £¬£¬ £¬ÖÐÔØÏÂоƬÊÂÇéÔÚµç¸ÐµçÁ÷¶ÏÐøµ¼Í¨Ä£Ê½£¬£¬ £¬£¬£¬ £¬£¬ £¬ÇáÔØÏÂоƬÊÂÇé¼äЪģʽ£¬£¬ £¬£¬£¬ £¬£¬ £¬¿ÉÊÊÓÃÓÚ 85Vac~265Vac È«¹æÄ£ÊäÈëµçѹµÄ¸ôÀëµçÔ´¡£¡£¡£¡£¡£ ¡£ BP3536G ¼¯³É¸ßѹÆô¶¯ºÍ¹©µçµç·£¬£¬ £¬£¬£¬ £¬£¬ £¬´Ó¸¨ÖúÈÆ×鏸VCC ¹©µç£¬£¬ £¬£¬£¬ £¬£¬ £¬ÄÜÓÐÓýµµÍ´ý»ú¹¦ºÄ¡£¡£¡£¡£¡£ ¡£BP3536G ÖØÔØ½ÓÄÉ׼гÕñ¿ØÖÆ£¬£¬ £¬£¬£¬ £¬£¬ £¬¿ÉÌá¸ßϵͳЧÂÊ£¬£¬ £¬£¬£¬ £¬£¬ £¬½µµÍ EMI¡£¡£¡£¡£¡£ ¡£ÇáÔØ½ÓÄɼäЪģʽ£¬£¬ £¬£¬£¬ £¬£¬ £¬½µµÍϵͳÉù£¬£¬ £¬£¬£¬ £¬£¬ £¬¸±±ß·´Ïì¿ØÖÆ¿É¸ÄÉÆÊä³ö¶¯Ì¬ÐÔÄÜ¡£¡£¡£¡£¡£ ¡£ BP3536G ¾ßÓжàÖØ±£»£» £» £»£»£»£» £»¤¹¦Ð§£¬£¬ £¬£¬£¬ £¬£¬ £¬°üÀ¨Êä³ö¿ªÂ·/¶Ì·±£»£» £» £»£»£»£» £»¤¡¢Ð¾Æ¬¹©µçǷѹ/¹ýѹ±£»£» £» £»£»£»£» £»¤¡¢CS ¿ªÂ·±£»£» £» £»£»£»£» £»¤¡¢¸±±ß¶þ¼«¹Ü¶Ì·±£»£» £» £»£»£»£» £»¤¡¢ÖðÖÜÏÞÆÚÁ÷¡¢¹ýα£»£» £» £»£»£»£» £»¤µÈ¡£¡£¡£¡£¡£ ¡£
ÓÅÊÆ

    µÍ´ý»ú¹¦ºÄ

    ½ÓµÆ´ø¸ºÔØÕ¶²¨µ÷¹âÎÞÉÁׯ

    È«¸ºÔعæÄ£ÄÚµÍÔëÉù

    ¼¯³É¸ßѹÆô¶¯ºÍ¹©µçµç·

    ¼¯³É 700V ¹¦ÂʹÜ

    PWM/PFM¡¢×¼Ð³Õñ¶àģʽ¿ØÖÆ

    ¡À5%Êä³öµçÁ÷¾«¶È

Ó¦ÓÃÁìÓò
  • ÊÊÅäÆ÷µçÔ´
  • С¼ÒµçµçÔ´
  • µç»úÇý¶¯µçÔ´
  • LED Çý¶¯µçÔ´
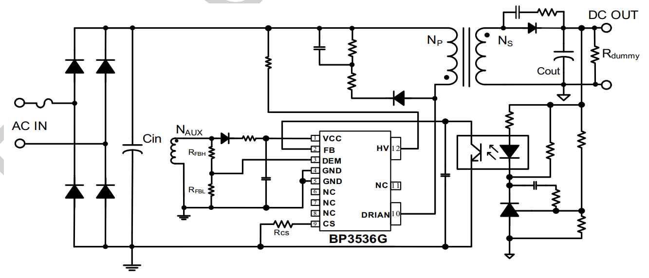
µä·¶Ó¦ÓÃÔ­Àíͼ
304amÓÀÀû¡¤(Öйú)¹É·ÝÓÐÏÞ¹«Ë¾-Officialwebsite
·â×°
  • 304amÓÀÀû¡¤(Öйú)¹É·ÝÓÐÏÞ¹«Ë¾-Officialwebsite
ÊÖÒÕÎĵµ
ÎĵµÀàÐÍ ÎÊÌâ ÀàÐÍ ÎļþÏÂÔØ
¹æ¸ñÊé BP3536G pdf ÍêÕû°æ
304amÓÀÀû¡¤(Öйú)¹É·ÝÓÐÏÞ¹«Ë¾-Officialwebsite
304amÓÀÀû¡¤(Öйú)¹É·ÝÓÐÏÞ¹«Ë¾-Officialwebsite
304amÓÀÀû¡¤(Öйú)¹É·ÝÓÐÏÞ¹«Ë¾-Officialwebsite
304amÓÀÀû¡¤(Öйú)¹É·ÝÓÐÏÞ¹«Ë¾-Officialwebsite
¡¾ÍøÕ¾µØÍ¼¡¿¡¾sitemap¡¿