ÓÀÀû

304amÓÀÀû¡¤(Öйú)¹É·ÝÓÐÏÞ¹«Ë¾-Officialwebsite Ä¿½ñλÖ㺠Ê×Ò³ ²úÆ·ÖÐÐÄ>LEDÕÕÃ÷Çý¶¯Ð¾Æ¬>·Çµ÷¹â>ºãѹºãÁ÷
¼òÊö
BP3536D ÊÇÒ»¿îµÍ¹¦ºÄºãѹºãÁ÷¿ØÖÆÐ¾Æ¬¡£¡£¡£¡£¡£¡£¡£¡£ÖØÔØ×´Ì¬ÏÂоƬÊÂÇéÔÚµç¸ÐµçÁ÷ÁÙ½çÒ»Á¬Ä£Ê½£¬£¬ £¬ £¬£¬£¬£¬£¬ÖÐÔØ×´Ì¬ÏÂоƬÊÂÇéÔÚµç¸ÐµçÁ÷¶ÏÐøµ¼Í¨Ä£Ê½£¬£¬ £¬ £¬£¬£¬£¬£¬ÇáÔØ×´Ì¬ÏÂоƬÊÂÇé¼äЪģʽ£¬£¬ £¬ £¬£¬£¬£¬£¬ÊÊÓÃÓÚ85Vac~265Vac È«¹æÄ£ÊäÈëµçѹµÄ¸ôÀëµçÔ´¡£¡£¡£¡£¡£¡£¡£¡£ BP3536D оƬ¼¯³É¸ßѹÆô¶¯ºÍ¹©µçµç·£¬£¬ £¬ £¬£¬£¬£¬£¬´Ó¸¨ÖúÈÆ×鏸¹©µç£¬£¬ £¬ £¬£¬£¬£¬£¬ÄÜÓÐÓýµµÍϵͳ´ý»ú¹¦ºÄ¡£¡£¡£¡£¡£¡£¡£¡£BP3536DÖØÔØ½ÓÄÉ׼гÕñ¿ØÖÆ£¬£¬ £¬ £¬£¬£¬£¬£¬¿ÉÌá¸ßϵͳЧÂÊ£¬£¬ £¬ £¬£¬£¬£¬£¬½µµÍEMI¡£¡£¡£¡£¡£¡£¡£¡£ÇáÔØ½ÓÄɼäЪģʽ£¬£¬ £¬ £¬£¬£¬£¬£¬½µµÍϵͳÔëÉù¡£¡£¡£¡£¡£¡£¡£¡£¸±±ß·´Ïì¿ØÖÆ¿É¸ÄÉÆÊä³ö¶¯Ì¬ÐÔÄÜ¡£¡£¡£¡£¡£¡£¡£¡£ BP3536D ¾ßÓжàÖØ±£»£»£»£»£»¤¹¦Ð§£¬£¬ £¬ £¬£¬£¬£¬£¬°üÀ¨Êä³ö¿ªÂ·/¶Ì·±£»£»£»£»£»¤¡¢Ð¾Æ¬¹©µçǷѹ/¹ýѹ±£»£»£»£»£»¤¡¢CS ¿ªÂ·±£»£»£»£»£»¤¡¢¸±±ß¶þ¼«¹Ü¶Ì·±£»£»£»£»£»¤¡¢ÖðÖÜÏÞÆÚÁ÷¡¢¹ýα£»£»£»£»£»¤µÈ¡£¡£¡£¡£¡£¡£¡£¡£
ÓÅÊÆ

    µÍ´ý»ú¹¦ºÄ

    ½ÓµÆ´ø¸ºÔØÕ¶²¨µ÷¹âÎÞÉÁׯ

    È«¸ºÔعæÄ£ÄÚµÍÔëÉù

    ¼¯³É¸ßѹÆô¶¯ºÍ¹©µçµç·

    ¼¯³É 700V ¹¦ÂʹÜ

    PWM/PFM¡¢×¼Ð³Õñ¶àģʽ¿ØÖÆ

    ¡À5%Êä³öµçÁ÷¾«¶È

Ó¦ÓÃÁìÓò
  • ÊÊÅäÆ÷µçÔ´
  • С¼ÒµçµçÔ´
  • µç»úÇý¶¯µçÔ´
  • LED Çý¶¯µçÔ´
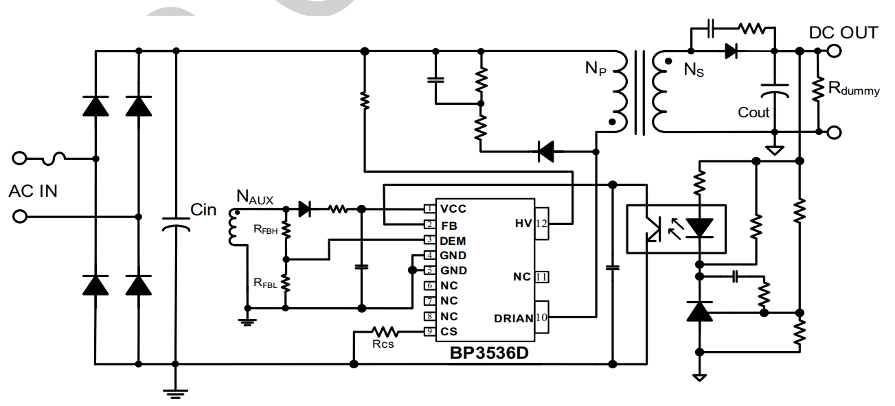
µä·¶Ó¦ÓÃÔ­Àíͼ
304amÓÀÀû¡¤(Öйú)¹É·ÝÓÐÏÞ¹«Ë¾-Officialwebsite
·â×°
  • 304amÓÀÀû¡¤(Öйú)¹É·ÝÓÐÏÞ¹«Ë¾-Officialwebsite
304amÓÀÀû¡¤(Öйú)¹É·ÝÓÐÏÞ¹«Ë¾-Officialwebsite
304amÓÀÀû¡¤(Öйú)¹É·ÝÓÐÏÞ¹«Ë¾-Officialwebsite
304amÓÀÀû¡¤(Öйú)¹É·ÝÓÐÏÞ¹«Ë¾-Officialwebsite
304amÓÀÀû¡¤(Öйú)¹É·ÝÓÐÏÞ¹«Ë¾-Officialwebsite
¡¾ÍøÕ¾µØÍ¼¡¿¡¾sitemap¡¿