ÓÀÀû

304amÓÀÀû¡¤(Öйú)¹É·ÝÓÐÏÞ¹«Ë¾-Officialwebsite Ä¿½ñλÖ㺠Ê×Ò³ ²úÆ·ÖÐÐÄ>LEDÕÕÃ÷Çý¶¯Ð¾Æ¬>·Çµ÷¹â>ºãѹºãÁ÷
¼òÊö
BP3527E ÊÇÒ»¿îµÍ¹¦ºÄºãѹºãÁ÷Çý¶¯Ð¾Æ¬¡£¡£¡£¡£¡£¡£ºãÁ÷״̬ÏÂоƬÊÂÇéÔÚµç¸ÐµçÁ÷ÁÙ½çÒ»Á¬Ä£Ê½£¬£¬£¬£¬£¬£¬ºãѹ״̬ÏÂоƬÊÂÇéÔÚµç¸ÐµçÁ÷¶ÏÐøµ¼Í¨Ä£Ê½£¬£¬£¬£¬£¬£¬ÊÊÓÃÓÚ85Vac~265VacÈ«¹æÄ£ÊäÈëµçѹµÄ¸ôÀëµçÔ´¡£¡£¡£¡£¡£¡£ BP3527EоƬ¼¯³É¸ßѹÆô¶¯ºÍ¹©µçµç·£¬£¬£¬£¬£¬£¬¼¯³É650V¹¦ÂÊ¿ª¹Ø½ÓÄÉ PWM/PFM ¶àģʽ¿ØÖÆÊÖÒÕ£¬£¬£¬£¬£¬£¬´Ó¸¨ÖúÈÆ×鏸 VCC¹©µç£¬£¬£¬£¬£¬£¬ÄÜÓÐÓýµµÍϵͳ´ý»ú¹¦ºÄ£¬£¬£¬£¬£¬£¬Ìá¸ßЧÂʺͶ¯Ì¬ÐÔÄÜ£¬£¬£¬£¬£¬£¬²¢¼õСϵͳÊÂÇéÔÚÇáÔØÊ±µÄÔëÉù¡£¡£¡£¡£¡£¡£ BP3527E ¾ßÓжàÖØ±£»£»£»£»£»£»£»£»¤¹¦Ð§£¬£¬£¬£¬£¬£¬°üÀ¨Êä³ö¿ªÂ·/¶Ì·±£»£»£»£»£»£»£»£»¤£¬£¬£¬£¬£¬£¬Ð¾Æ¬¹©µçǷѹ/¹ýѹ±£»£»£»£»£»£»£»£»¤£¬£¬£¬£¬£¬£¬CS¿ªÂ·/¶Ì·±£»£»£»£»£»£»£»£»¤£¬£¬£¬£¬£¬£¬¸±±ß¶þ¼«¹Ü¶Ì·±£»£»£»£»£»£»£»£»¤ÖðÖÜÏÞÆÚÁ÷£¬£¬£¬£¬£¬£¬¹ýα£»£»£»£»£»£»£»£»¤µÈ
ÓÅÊÆ

    µÍ´ý»ú¹¦ºÄ

    Õ¶²¨µ÷¹âÎÞÉÁׯ

    È«³Ì¸ºÔعæÄ£µÍÔëÉù

    ¼¯³É¸ßѹÆô¶¯ºÍ¹©µçµç·

    ¼¯³É 650V¹¦ÂʹÜ

    PSR¸ôÀëϵͳºãѹºãÁ÷Êä³ö

    PWM/PFM¡¢×¼Ð³Õñ¶àģʽ¿ØÖÆ

    ¡À3%Êä³öµçѹ¾«¶È

    ¡À5%Êä³öµçÁ÷¾«¶È

Ó¦ÓÃÁìÓò
  • ¸¨ÖúµçÔ´
  • С¼ÒµçµçÔ´
  • µç»úÇý¶¯µçÔ´
  • LED Çý¶¯µçÔ´
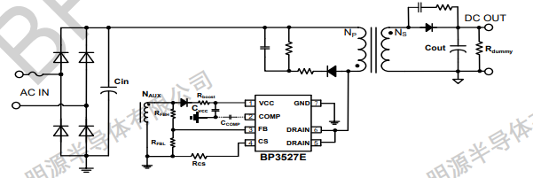
µä·¶Ó¦ÓÃÔ­Àíͼ
304amÓÀÀû¡¤(Öйú)¹É·ÝÓÐÏÞ¹«Ë¾-Officialwebsite
·â×°
  • 304amÓÀÀû¡¤(Öйú)¹É·ÝÓÐÏÞ¹«Ë¾-Officialwebsite
ÊÖÒÕÎĵµ
ÎĵµÀàÐÍ ÎÊÌâ ÀàÐÍ ÎļþÏÂÔØ
¹æ¸ñÊé BP3527E pdf ÍêÕû°æ
304amÓÀÀû¡¤(Öйú)¹É·ÝÓÐÏÞ¹«Ë¾-Officialwebsite
304amÓÀÀû¡¤(Öйú)¹É·ÝÓÐÏÞ¹«Ë¾-Officialwebsite
304amÓÀÀû¡¤(Öйú)¹É·ÝÓÐÏÞ¹«Ë¾-Officialwebsite
304amÓÀÀû¡¤(Öйú)¹É·ÝÓÐÏÞ¹«Ë¾-Officialwebsite
¡¾ÍøÕ¾µØÍ¼¡¿¡¾sitemap¡¿