ÓÀÀû

304amÓÀÀû¡¤(Öйú)¹É·ÝÓÐÏÞ¹«Ë¾-Officialwebsite Ä¿½ñλÖ㺠Ê×Ò³ ²úÆ·ÖÐÐÄ>LEDÕÕÃ÷Çý¶¯Ð¾Æ¬>·Çµ÷¹â>ºãѹºãÁ÷
¼òÊö
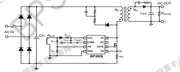
BP3529 ÊÇÒ»¿îµÍ¹¦ºÄºãѹºãÁ÷¿ØÖÆÐ¾Æ¬¡£¡£¡£¡£ ¡£¡£ ¡£ºãÁ÷״̬ÏÂоƬÊÂÇéÔÚµç¸ÐµçÁ÷ÁÙ½çÒ»Á¬Ä£Ê½£¬£¬£¬£¬£¬ºãѹ״̬ÏÂоƬÊÂÇéÔÚµç¸ÐµçÁ÷¶ÏÐøµ¼Í¨Ä£Ê½£¬£¬£¬£¬£¬ÊÊÓÃÓÚ85Vac~265VacÈ«¹æÄ£ÊäÈëµçѹµÄ¸ôÀëµçÔ´¡£¡£¡£¡£ ¡£¡£ ¡£ BP3529 оƬ¼¯³É¸ßѹÆô¶¯ºÍ¹©µçµç·£¬£¬£¬£¬£¬½ÓÄÉPWM/PFM ¶àģʽ¿ØÖÆÊÖÒÕ£¬£¬£¬£¬£¬´Ó¸¨ÖúÈÆ×鏸VCC¹©µç£¬£¬£¬£¬£¬ÄÜÓÐÓýµµÍϵͳ´ý»ú¹¦ºÄ£¬£¬£¬£¬£¬Ìá¸ßЧÂʺͶ¯Ì¬ÐÔÄÜ£¬£¬£¬£¬£¬²¢¼õСϵͳÊÂÇéÔÚÇáÔØÊ±µÄÔëÉùBP3529 ¾ßÓжàÖØ±£»£»£»£»£»¤¹¦Ð§£¬£¬£¬£¬£¬°üÀ¨Êä³ö¿ªÂ·/¶Ì·±£»£»£»£»£»¤£¬£¬£¬£¬£¬Ð¾Æ¬¹©µçǷѹ/¹ýѹ±£»£»£»£»£»¤£¬£¬£¬£¬£¬CS¿ªÂ·/¶Ì·±£»£»£»£»£»¤£¬£¬£¬£¬£¬¸±±ß¶þ¼«¹Ü¶Ì·±£»£»£»£»£»¤£¬£¬£¬£¬£¬ÖðÖÜÏÞÆÚÁ÷£¬£¬£¬£¬£¬¹ýα£»£»£»£»£»¤µÈ¡£¡£¡£¡£ ¡£¡£ ¡£
ÓÅÊÆ

    µÍ´ý»ú¹¦ºÄ

    Õ¶²¨µ÷¹âÎÞÉÁׯ

    È«³Ì¸ºÔعæÄ£µÍÔëÉù

    ¼¯³É¸ßѹÆô¶¯ºÍ¹©µçµç·

    PSR¸ôÀëϵͳºãѹºãÁ÷Êä³ö

    PWM/PFM¡¢×¼Ð³Õñ¶àģʽ¿ØÖÆ

    ¡À3%Êä³öµçѹ¾«¶ÈÊ¿5%Êä³öµçÁ÷¾«¶È

Ó¦ÓÃÁìÓò
  • ÊÊÅäÆ÷µçÔ´
  • С¼ÒµçµçÔ´
  • µç»úÇý¶¯µçÔ´
  • LED Çý¶¯µçÔ´
µä·¶Ó¦ÓÃÔ­Àíͼ
304amÓÀÀû¡¤(Öйú)¹É·ÝÓÐÏÞ¹«Ë¾-Officialwebsite
·â×°
  • 304amÓÀÀû¡¤(Öйú)¹É·ÝÓÐÏÞ¹«Ë¾-Officialwebsite
ÊÖÒÕÎĵµ
ÎĵµÀàÐÍ ÎÊÌâ ÀàÐÍ ÎļþÏÂÔØ
¹æ¸ñÊé BP3529 pdf ÍêÕû°æ
304amÓÀÀû¡¤(Öйú)¹É·ÝÓÐÏÞ¹«Ë¾-Officialwebsite
304amÓÀÀû¡¤(Öйú)¹É·ÝÓÐÏÞ¹«Ë¾-Officialwebsite
304amÓÀÀû¡¤(Öйú)¹É·ÝÓÐÏÞ¹«Ë¾-Officialwebsite
304amÓÀÀû¡¤(Öйú)¹É·ÝÓÐÏÞ¹«Ë¾-Officialwebsite
¡¾ÍøÕ¾µØÍ¼¡¿¡¾sitemap¡¿