·Ç¸ôÀëϵͳºãѹºãÁ÷Êä³ö
PWM/PFM¶àģʽ¿ØÖÆ
´ý»ú¹¦ºÄ<200mW
¡À5%Êä³öµçѹ/µçÁ÷¾«¶È
ÄÚÖÃÈíÆô¶¯
Êä³ö¿ªÂ·±£»£»£»£»£»£»£»£»¤
Êä³ö¶Ì·±£»£»£»£»£»£»£»£»¤
оƬ¹©µçǷѹ/¹ýѹ±£»£»£»£»£»£»£»£»¤
¹ýα£»£»£»£»£»£»£»£»¤
ÖðÖÜÏÞÆÚÁ÷
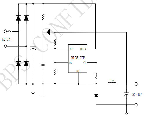
½ÓÄÉ SOP8 ·â×°
| ÎĵµÀàÐÍ | ÎÊÌâ | ÀàÐÍ | ÎļþÏÂÔØ |
| ¹æ¸ñÊé | BP2516FP | ÍêÕû°æ |



