永利

304am永利·(中国)股份有限公司-Officialwebsite 目今位置: 首页 产品中心>LED照明驱动芯片>非调光>线性恒流
简述
BP5228DS 是一款高精度两段线性恒流 LED 控制芯片,,,,,,集成磷七压 MOS 管和 JFET 高压供电功效。。。。。。。。主要用于驱动由市电供电的高电压、低电流 LED 灯串。。。。。。。。由于不需要电解电容和磁性元件,,,,,,LED 驱动器可以实现小体积、长寿命,,,,,,并切合 EMI 划定。。。。。。。。 BP5228DS 可以通过外部电阻准确的设定 LED电流。。。。。。。。 BP5228DS 具有过温调理功效。。。。。。。。当输入电压过高,,,,,,或者 LED电流过大,,,,,,导致芯片温度过高时,,,,,,此功效将降低输出电流。。。。。。。。 BP5228DS 集成了输入线电压赔偿功效,,,,,,在输入线电压过高时,,,,,,BP5228DS将凭证外置的赔偿电阻减小输出电流,,,,,,包管输入功率基本不随线电压转变。。。。。。。。
优势

    外围电路很是简朴,,,,,,驱动器体积很是小

    无需电解电容和磁性元件

    500V 内置高压 MOS 管

    输入线电压赔偿功效

    超快 LED 启动

    ±5% LED 输出电流精度

    LED 电流可外部设定

    接纳 ESOP8 封装

应用领域
  • GU10/E27 LED 球泡灯、射灯
  • LED 蜡烛灯
  • 其他 LED 照明
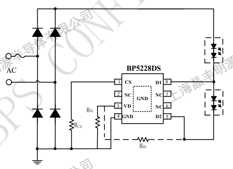
典范应用原理图
304am永利·(中国)股份有限公司-Officialwebsite
封装
  • 304am永利·(中国)股份有限公司-Officialwebsite
手艺文档
文档类型 问题 类型 文件下载
规格书 BP5228DS pdf 完整版
304am永利·(中国)股份有限公司-Officialwebsite
304am永利·(中国)股份有限公司-Officialwebsite
304am永利·(中国)股份有限公司-Officialwebsite
304am永利·(中国)股份有限公司-Officialwebsite
【网站地图】【sitemap】