ÓÀÀû

304amÓÀÀû¡¤(Öйú)¹É·ÝÓÐÏÞ¹«Ë¾-Officialwebsite Ä¿½ñλÖ㺠Ê×Ò³ ²úÆ·ÖÐÐÄ>LEDÕÕÃ÷Çý¶¯Ð¾Æ¬>·Çµ÷¹â>AC/DC¸ôÀëµÍPF(Çý¶¯MOS)
¼òÊö
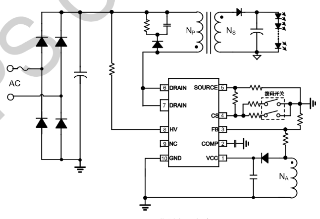
BP3332EB ÊÇÒ»¿îÖ§³Ö¸ßЧÂÊÉè¼ÆµÄµÍ PFÔ­±ß·´Ïì LED ºãÁ÷Çý¶¯Æ÷¡£¡£¡£¡£¡£¡£BP3332EBÄÚÖÃ700VMOSFET£¬£¬£¬£¬£¬£¬£¬ÊʺϴîÅäǰ¼¶APFCÉýѹµç·£¬£¬£¬£¬£¬£¬£¬ÊµÏÖÁ½¼¶¸ôÀëÎÞÆµÉÁÓ¦Óᣡ£¡£¡£¡£¡£ BP3332EB µÄCSÒý½ÅÖ§³Öͨ¹ý²¦Â뿪¹ØÑ¡Ôñ²î±ðµç×è¾ÙÐÐÊä³öµçÁ÷ÉèÖᣡ£¡£¡£¡£¡£¼È¿É×èÖ¹²¦Â뿪¹ØÁ÷¾­´óµçÁ÷£¬£¬£¬£¬£¬£¬£¬ÑÓÉìʹÓÃÊÙÃü£¬£¬£¬£¬£¬£¬£¬Ò²¿É×èÖ¹¹¦ÂÊ»ØÂ·×ßÏß¹ý³¤£¬£¬£¬£¬£¬£¬£¬Ìá¸ßºãÁ÷¾«¶È¡£¡£¡£¡£¡£¡£ BP3332EB ÄÚÖÃ׼ȷµÄµ¼Í¨Ê±¼äÏÞÖÆºÍ¹ýÁ÷±£»£»£»£»£»£»£»¤¹¦Ð§£¬£¬£¬£¬£¬£¬£¬ÔÚÊäÈëµçѹϽµµÄʱ¼ä¿ÉÒÔÓÐÓÃÏÞÖÆµç¸ÐµçÁ÷ÉÏÉý£¬£¬£¬£¬£¬£¬£¬±ÜÃâµç¸Ð±¥ºÍ:ÌáÉýϵͳ¿É¿¿ÐÔ¡£¡£¡£¡£¡£¡£
ÓÅÊÆ

    ÄÚÖà 700V MOSFET£¬£¬£¬£¬£¬£¬£¬Ö§³Ö¸ßЧÂÊÓ¦ÓÃ

    ÄÚÖøßѹÆô¶¯£¬£¬£¬£¬£¬£¬£¬Æô¶¯ËÙÂÊ¿ì

    ¸ß¾«¶ÈµçÁ÷²Î¿¼(+/-3%)

    ÓÅÒìµÄ¸ºÔص÷½âÂÊ

    Áٽ絼ͨģʽ£¬£¬£¬£¬£¬£¬£¬EMCÓÅ»¯

    µÍÊÂÇéµçÁ÷

Ó¦ÓÃÁìÓò
  • LED ͲµÆ
  • LED Ãæ°åµÆ
µä·¶Ó¦ÓÃÔ­Àíͼ
304amÓÀÀû¡¤(Öйú)¹É·ÝÓÐÏÞ¹«Ë¾-Officialwebsite
·â×°
  • 304amÓÀÀû¡¤(Öйú)¹É·ÝÓÐÏÞ¹«Ë¾-Officialwebsite
ÊÖÒÕÎĵµ
ÎĵµÀàÐÍ ÎÊÌâ ÀàÐÍ ÎļþÏÂÔØ
¹æ¸ñÊé BP3332EB pdf ÍêÕû°æ
304amÓÀÀû¡¤(Öйú)¹É·ÝÓÐÏÞ¹«Ë¾-Officialwebsite
304amÓÀÀû¡¤(Öйú)¹É·ÝÓÐÏÞ¹«Ë¾-Officialwebsite
304amÓÀÀû¡¤(Öйú)¹É·ÝÓÐÏÞ¹«Ë¾-Officialwebsite
304amÓÀÀû¡¤(Öйú)¹É·ÝÓÐÏÞ¹«Ë¾-Officialwebsite
¡¾ÍøÕ¾µØÍ¼¡¿¡¾sitemap¡¿