永利

304am永利·(中国)股份有限公司-Officialwebsite 目今位置: 首页 产品中心>LED照明驱动芯片>非调光>AC/DC隔离低PF(驱动MOS)
简述
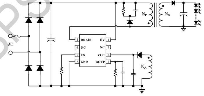
BP3186DB 是一款高精度的两绕组、低 PF 原边反响恒流驱动器,,,,,,,适合搭配前级 APFC 升压电路,,,,,,,实现两级隔离无频闪应用BP3186DB 芯片接纳差分采样检测输出电压和退磁信号,,,,,,,可以实现两绕组隔离应用(VCC自力电源供电),,,,,,,同时确保优异的OVP 精度。。。。。。 BP3186DB 芯片接纳先进的原边恒流控制手艺,,,,,,,不需要副边反响回路和环路赔偿电容,,,,,,,即可实现优异的恒流特征,,,,,,,极大的节约了系统本钱和体积。。。。。。内置 MOSFET,,,,,,,整机系统本钱低,,,,,,,易于PCB 设计。。。。。。 BP3186DB 事情在电感电流临界一连模式和准谐振式,,,,,,,降低了开关消耗及EMI,,,,,,,从而提升变压器的使用率
优势

    内置高压启动和供电,,,,,,,启动速率快

    内置 650V MOSFET

    高精度电流参考

    低事情电流

    高精度空载电压基准

    优异的负载调解率和线性调解率

    临界一连导通模式和准谐振模式,,,,,,,EMC优化

应用领域
  • LED 面板灯
  • LED 筒灯
典范应用原理图
304am永利·(中国)股份有限公司-Officialwebsite
封装
  • 304am永利·(中国)股份有限公司-Officialwebsite
手艺文档
文档类型 问题 类型 文件下载
规格书 BP3186DB pdf 完整版
304am永利·(中国)股份有限公司-Officialwebsite
304am永利·(中国)股份有限公司-Officialwebsite
304am永利·(中国)股份有限公司-Officialwebsite
304am永利·(中国)股份有限公司-Officialwebsite
【网站地图】【sitemap】