永利

304am永利·(中国)股份有限公司-Officialwebsite 目今位置: 首页 产品中心>LED照明驱动芯片>非调光>AC/DC隔离低PF(驱动MOS)
简述
BP3187ED 是一款高精度的两绕组、低PF 原边反响恒流驱动器,, ,,,,,适合搭配前级 APFC 升压电路,, ,,,,,实现两级隔离无频闪应用。。。。。。BP3187ED 芯片接纳差分采样检测输出电压和退磁信号,, ,,,,,可以实现两绕组隔离应用(VCC 自力电源供电),, ,,,,,同时确保优异的OVP 精度。。。。。。 BP3187ED 芯片接纳先进的原边恒流控制手艺,, ,,,,,不需要副边反响回路和环路赔偿电容,, ,,,,,即可实现优异的恒流特征,, ,,,,,极大的节约了系统本钱和体积。。。。。。内置 MOSFET,, ,,,,,整机系统本钱低,, ,,,,,易于PCB 设计。。。。。。 BP3187ED 事情在电感电流临界一连模式和准谐振模式,, ,,,,,降低了开关消耗及 EMI,, ,,,,,从而提升变压器的使用率。。。。。。
优势

    内置高压启动和供电,, ,,,,,启动速率快

    内置 700V MOSFET

    高精度电流参考

    低事情电流

    高精度空载电压基准

    优异的负载调解率和线性调解率

    临界一连导通模式和准谐振模式,, ,,,,,EMC优化

    VCC 欠压锁定

应用领域
  • LED 面板灯
  • LED 简灯
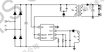
典范应用原理图
304am永利·(中国)股份有限公司-Officialwebsite
封装
  • 304am永利·(中国)股份有限公司-Officialwebsite
手艺文档
文档类型 问题 类型 文件下载
规格书 BP3187ED pdf 完整版
304am永利·(中国)股份有限公司-Officialwebsite
304am永利·(中国)股份有限公司-Officialwebsite
304am永利·(中国)股份有限公司-Officialwebsite
304am永利·(中国)股份有限公司-Officialwebsite
【网站地图】【sitemap】