永利

304am永利·(中国)股份有限公司-Officialwebsite 目今位置: 首页 产品中心>LED照明驱动芯片>非调光>AC/DC非隔离低PF
简述
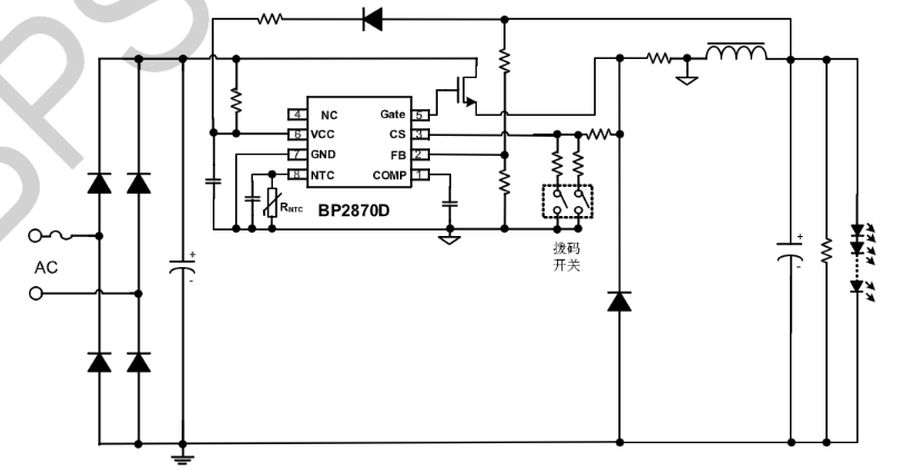
BP2870D 是一款专门用于低 PF浮地 BuckLED 的恒流驱动芯片,,,,,,,接纳全周期闭环采样,,,,,,,在输出宽规模下提高了恒流精度。。。。。 BP2870D 可通过自力的CS 电流信号采样脚,,,,,,,实现拨码调电流功效,,,,,,,选择差别电阻举行输出电流设置,,,,,,,可阻止拨码开关流经大电流,,,,,,,延伸使用寿命,,,,,,,也可阻止功率回路走线过长。。。。。 BP2870D 通过拨码开关调电流时,,,,,,,OVP电压不受输出电流档位影响,,,,,,,提高了系统的可靠性和清静性。。。。。
优势

    全周期采样电感电流,,,,,,,恒流精度高

    优异的负载调解率

    支持超宽输出电压负载

    外置 NTC 过温降电流

    高精度电流参考(+/-3%)

    临界导通和限频模式,,,,,,,优化了EMC

    VCC 低启动电流

应用领域
  • LED三防灯
  • LED 线条灯
典范应用原理图
304am永利·(中国)股份有限公司-Officialwebsite
封装
  • 304am永利·(中国)股份有限公司-Officialwebsite
手艺文档
文档类型 问题 类型 文件下载
规格书 BP2870D pdf 完整版
304am永利·(中国)股份有限公司-Officialwebsite
304am永利·(中国)股份有限公司-Officialwebsite
304am永利·(中国)股份有限公司-Officialwebsite
304am永利·(中国)股份有限公司-Officialwebsite
【网站地图】【sitemap】