永利

304am永利·(中国)股份有限公司-Officialwebsite 目今位置: 首页 产品中心>LED照明驱动芯片>非调光>AC/DC非隔离低PF
简述
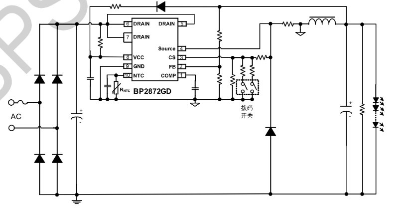
BP2872GD 是一款专门用于低 PF浮地 BuckLED 的恒流驱动芯片,, ,,, ,,,接纳全周期闭环采样,, ,,, ,,,在输出宽规模下提高了恒流精度 BP2872GD 可通过自力的CS电流信号采样脚,, ,,, ,,,实现拨码调电流功效,, ,,, ,,,选择差别电阻举行输出电流设置,, ,,, ,,,可阻止拨码开关流经大电流,, ,,, ,,,延伸使用寿命,, ,,, ,,,也可阻止功率回路走线过长。 。。。。。。 BP2872GD通过拨码开关调电流时,, ,,, ,,,OVP电压不受输出电流档位影响,, ,,, ,,,提高了系统的可靠性和清静性。 。。。。。。
优势

    全周期采样电感电流,, ,,, ,,,恒流精度高

    优异的负载调解率

    支持超宽输出电压负载

    外置 NTC 过温降电流

    内置 500V MOSFET

    高精度电流参考(+/-3%)

    临界导通和限频模式,, ,,, ,,,优化了EMC

应用领域
  • LED 三防灯
  • LED 线条灯
典范应用原理图
304am永利·(中国)股份有限公司-Officialwebsite
封装
  • 304am永利·(中国)股份有限公司-Officialwebsite
手艺文档
文档类型 问题 类型 文件下载
规格书 BP2872GD pdf 完整版
304am永利·(中国)股份有限公司-Officialwebsite
304am永利·(中国)股份有限公司-Officialwebsite
304am永利·(中国)股份有限公司-Officialwebsite
304am永利·(中国)股份有限公司-Officialwebsite
【网站地图】【sitemap】