永利

304am永利·(中国)股份有限公司-Officialwebsite 目今位置: 首页 产品中心>LED照明驱动芯片>非调光>AC/DC非隔离低PF
简述
BP2872GS 是一款专门用于拨码开关调电流的非隔离、降压型LED 恒流驱动芯片。 。。。。。通过拨码开关调电流时,,,,,,OVP 电压不受输出电流档位影响,,,,,,提高了系统的可靠性和清静性。 。。。。。BP2872GS提供四档牢靠的 OVP 电压,,,,,,可通过外置电阻无邪选择。 。。。。。BP2872GS的 DIM引脚支持通过拨码开关选择差别电阻举行输出电流设置,,,,,,设置规模达40%-100%。 。。。。。DIM引脚具有使能功效,,,,,,可用于开关调色或感应灯控制。 。。。。。如在 DIM引脚再并联一颗电容,,,,,,还可实现软启动功效。 。。。。。
优势

    集成高压 JFET,,,,,,无 VCC 电容和启动电阻

    集成高压 500V 功率 MOS 管

    拨码开关调电流不影响 OVP 电压

    四档 OVP 电压:135V、225V、320V、无限制

    拨码调电流规模达 40%-100%

    DIM 使能功效,,,,,,可用于开关调色和感应灯

    软启动功效(外置 DIM 电容)

应用领域
  • 大功率 LED 灯具
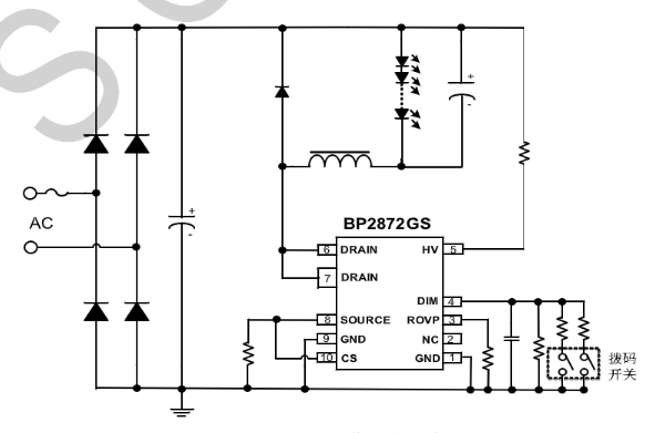
典范应用原理图
304am永利·(中国)股份有限公司-Officialwebsite
封装
  • 304am永利·(中国)股份有限公司-Officialwebsite
手艺文档
文档类型 问题 类型 文件下载
规格书 BP2872GS pdf 完整版
304am永利·(中国)股份有限公司-Officialwebsite
304am永利·(中国)股份有限公司-Officialwebsite
304am永利·(中国)股份有限公司-Officialwebsite
304am永利·(中国)股份有限公司-Officialwebsite
【网站地图】【sitemap】