ÓÀÀû

304amÓÀÀû¡¤(Öйú)¹É·ÝÓÐÏÞ¹«Ë¾-Officialwebsite Ä¿½ñλÖ㺠Ê×Ò³ ²úÆ·ÖÐÐÄ>LEDÕÕÃ÷Çý¶¯Ð¾Æ¬>·Çµ÷¹â>AC/DC·Ç¸ôÀëµÍPF
¼òÊö
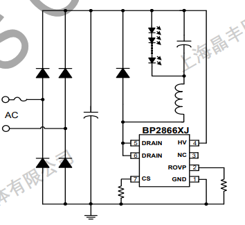
BP2866XJÊÇÒ»¿îÍâÖà OVP ½µÑ¹ÐÍ LED ºãÁ÷Çý¶¯Ð¾Æ¬¡£¡£¡£¡£ ¡£¡£Ð¾Æ¬ÊÂÇéÔÚµç¸ÐµçÁ÷ÁÙ½çÒ»Á¬Ä£Ê½£¬£¬£¬£¬£¬£¬£¬ÊÊÓÃÓÚ85Vac~265VacÈ«¹æÄ£ÊäÈëµçѹµÄ·Ç¸ôÀ뽵ѹÐÍLEDºãÁ÷µçÔ´¡£¡£¡£¡£ ¡£¡£Ð¾Æ¬ ROVP Òý½Å´ø Enable ¹¦Ð§£¬£¬£¬£¬£¬£¬£¬ÊÊÓÃÓÚ¿ª¹Øµ÷É«ºÍ¸ÐÓ¦µÆÓ¦Óᣡ£¡£¡£ ¡£¡£ BP2866XJоƬÄÚ²¿¼¯³É550/600V ¹¦ÂÊ¿ª¹Ø£¬£¬£¬£¬£¬£¬£¬½ÓÄɼ«Í˴żì²âÊÖÒպ͸ßѹ JFET¹©µçÊÖÒÕ£¬£¬£¬£¬£¬£¬£¬ÎÞÐèVCC µçÈÝºÍÆô¶¯µç×裬£¬£¬£¬£¬£¬£¬Ê¹ÆäÍâΧÆ÷¼þ¸ü¼òÆÓ£¬£¬£¬£¬£¬£¬£¬½ÚÔ¼ÁËÍâΧµÄ±¾Ç®ºÍÌå»ý¡£¡£¡£¡£ ¡£¡£BP2866XJоƬÄÚÖø߾«¶ÈµÄµçÁ÷²ÉÑùµç·£¬£¬£¬£¬£¬£¬£¬Í¬Ê±½ÓÄɺãÁ÷¿ØÖÆÊÖÒÕ,ʵÏָ߾«¶ÈµÄ LED ºãÁ÷Êä³öºÍÓÅÒìµÄÏßµçѹµ÷½âÂÊ¡£¡£¡£¡£ ¡£¡£Ð¾Æ¬ÊÂÇéÔÚµç¸ÐµçÁ÷ÁÙ½çģʽ£¬£¬£¬£¬£¬£¬£¬Êä³öµçÁ÷²»Ëæµç¸ÐÁ¿ºÍ LED ÊÂÇéµçѹµÄת±ä¶ø×ª±ä,ʵÏÖÓÅÒìµÄ¸ºÔص÷½âÂÊ¡£¡£¡£¡£ ¡£¡£
ÓÅÊÆ

    ÎÞVCC µçÈÝ¡¢ÎÞÆô¶¯µç×è

    ¼¯³É¸ßѹ¹©µç¹¦Ð§

    ÍâÖ÷À³± OVP ¹¦Ð§

    µÍĸÏßµçѹϲ»ÉÁµÆ

    Enable ¹¦Ð§¼æÈÝ¿ª¹Øµ÷É«ºÍ¸ÐÓ¦µÆ

    ¡À5% LED Êä³öµçÁ÷¾«¶È

    LED ¶Ì·±£»£»£»£»£»¤

Ó¦ÓÃÁìÓò
  • LED À¯ÖòµÆ£»£»£»£»£»LED ÇòÅݵƣ»£»£»£»£»ÆäËüLED ÕÕÃ÷
µä·¶Ó¦ÓÃÔ­Àíͼ
304amÓÀÀû¡¤(Öйú)¹É·ÝÓÐÏÞ¹«Ë¾-Officialwebsite
·â×°
  • 304amÓÀÀû¡¤(Öйú)¹É·ÝÓÐÏÞ¹«Ë¾-Officialwebsite
ÊÖÒÕÎĵµ
ÎĵµÀàÐÍ ÎÊÌâ ÀàÐÍ ÎļþÏÂÔØ
¹æ¸ñÊé BP2866XJ pdf ÍêÕû°æ
304amÓÀÀû¡¤(Öйú)¹É·ÝÓÐÏÞ¹«Ë¾-Officialwebsite
304amÓÀÀû¡¤(Öйú)¹É·ÝÓÐÏÞ¹«Ë¾-Officialwebsite
304amÓÀÀû¡¤(Öйú)¹É·ÝÓÐÏÞ¹«Ë¾-Officialwebsite
304amÓÀÀû¡¤(Öйú)¹É·ÝÓÐÏÞ¹«Ë¾-Officialwebsite
¡¾ÍøÕ¾µØÍ¼¡¿¡¾sitemap¡¿