ÓÀÀû

304amÓÀÀû¡¤(Öйú)¹É·ÝÓÐÏÞ¹«Ë¾-Officialwebsite Ä¿½ñλÖ㺠Ê×Ò³ ²úÆ·ÖÐÐÄ>LEDÕÕÃ÷Çý¶¯Ð¾Æ¬>·Çµ÷¹â>AC/DC·Ç¸ôÀëµÍPF
¼òÊö
BP2821XK ÊÇÒ»¿î¸ß¾«¶È½µÑ¹ÐÍ LED ºãÁ÷Çý¶¯Ð¾Æ¬¡£¡£¡£¡£¡£¡£¡£Ð¾Æ¬ÊÂÇéÔÚµç¸ÐµçÁ÷ÁÙ½çÒ»Á¬Ä£Ê½£¬£¬ £¬£¬£¬ÊÊÓÃÓÚ85Vac~265VacÈ«¹æÄ£ÊäÈëµçѹµÄ·Ç¸ôÀ뽵ѹÐÍLED ºãÁ÷µçÔ´¡£¡£¡£¡£¡£¡£¡£ BP2821XKоƬÄÚ²¿¼¯³É 500V¹¦ÂÊ¿ª¹Ø£¬£¬ £¬£¬£¬½ÓÄÉÍ˴żì²âÊÖÒպ͸ßѹ JFET ¹©µçÊÖÒÕ£¬£¬ £¬£¬£¬ÎÞÐè VCC µçÈÝºÍÆô¶¯µç×裬£¬ £¬£¬£¬Ê¹ÆäÍâΧÆ÷¼þ¸ü¼òÆÓ£¬£¬ £¬£¬£¬½ÚÔ¼ÁËÍâΧµÄ±¾Ç®ºÍÌå»ý¡£¡£¡£¡£¡£¡£¡£ BP2821XKоƬÄÚÖø߾«¶ÈµÄµçÁ÷²ÉÑùµç·£¬£¬ £¬£¬£¬Í¬Ê±½ÓÄÉÁ˺ãÁ÷¿ØÖÆÊÖÒÕ£¬£¬ £¬£¬£¬ÊµÏָ߾«¶ÈµÄ LED ºãÁ÷Êä³öºÍÓÅÒìµÄÏßµçѹµ÷½âÂÊ¡£¡£¡£¡£¡£¡£¡£Ð¾Æ¬ÊÂÇéÔÚµç¸ÐµçÁ÷ÁÙ½çģʽ£¬£¬ £¬£¬£¬Êä³öµçÁ÷²»Ëæµç¸ÐÁ¿ºÍ LED ÊÂÇéµçѹµÄת±ä¶ø×ª±ä£¬£¬ £¬£¬£¬ÊµÏÖÓÅÒìµÄ¸ºÔص÷½âÂÊ¡£¡£¡£¡£¡£¡£¡£
ÓÅÊÆ

    ¼¯³É 600V³¬¿ì»Ö¸´¶þ¼«¹Ü

    ÎÞ VCC µçÈÝ¡¢ÎÞÆô¶¯µç×è

    ¼¯³É¸ßѹ¹©µç¹¦Ð§

    µÍĸÏßµçѹϲ»ÉÁµÆ

    +5% LED ³µÊä³öµçÁ÷¾«¶È

    LED ¶Ì·±£»£»£»£» £»£»£»£»¤

Ó¦ÓÃÁìÓò
  • LED À¯ÖòµÆ
  • LED ÇòÅݵÆ
  • ÆäËü LED ÕÕÃ÷
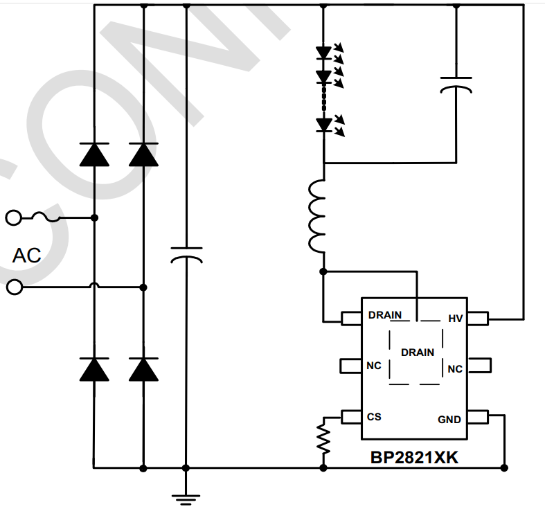
µä·¶Ó¦ÓÃÔ­Àíͼ
304amÓÀÀû¡¤(Öйú)¹É·ÝÓÐÏÞ¹«Ë¾-Officialwebsite
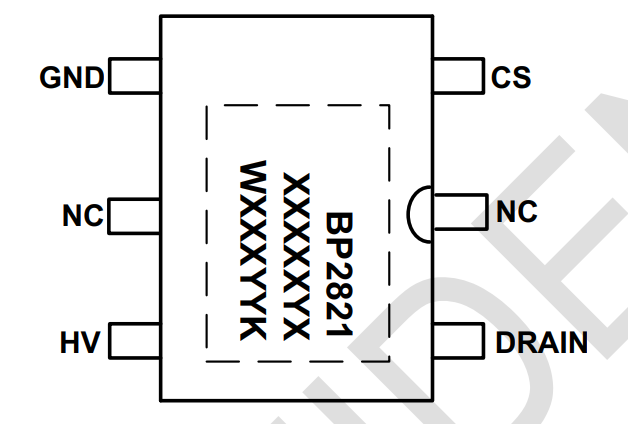
·â×°
  • 304amÓÀÀû¡¤(Öйú)¹É·ÝÓÐÏÞ¹«Ë¾-Officialwebsite
ÊÖÒÕÎĵµ
ÎĵµÀàÐÍ ÎÊÌâ ÀàÐÍ ÎļþÏÂÔØ
¹æ¸ñÊé BP2821XK pdf ÍêÕû°æ
304amÓÀÀû¡¤(Öйú)¹É·ÝÓÐÏÞ¹«Ë¾-Officialwebsite
304amÓÀÀû¡¤(Öйú)¹É·ÝÓÐÏÞ¹«Ë¾-Officialwebsite
304amÓÀÀû¡¤(Öйú)¹É·ÝÓÐÏÞ¹«Ë¾-Officialwebsite
304amÓÀÀû¡¤(Öйú)¹É·ÝÓÐÏÞ¹«Ë¾-Officialwebsite
¡¾ÍøÕ¾µØÍ¼¡¿¡¾sitemap¡¿