永利
搜索
登录
中文
英文
首页
产品中心
DC/DC电源治理芯片
多相数字控制器
智能集乐成率器件
降压转换器POL
电子开关/热插拔控制
AC/DC电源治理芯片
非隔离电源
隔离电源
LED照明驱动芯片
非调光
调光
智能面板
电机控制与驱动芯片
电机驱动
MCU
应用
LED照明
智能照明
高性能灯具
通用光源
电扇灯
高性能盘算应用
Server
DT
PC(NB/Desk PC/主板)
VGA
汽车电子
汽车电扇
车载水泵
车载压缩机控制
工业应用
两轮电动车
白色家电
电动工具
效劳器电扇
消耗电子
快充
清洁电器
小家电
高速风筒
效劳与支持
销售网络
咨询效劳
选型指南下载
投资者关系
信息披露
ESG报告
加入我们
社会招聘
校园招聘
实习生招聘
文化福利
晶星妄想
关于永利
永利简介
新闻资讯
分子公司
云游永利
DC/DC电源治理芯片
多相数字控制器
智能集乐成率器件
降压转换器POL
电子开关/热插拔控制
AC/DC电源治理芯片
非隔离电源
隔离电源
SSR光耦驱动
SSR磁耦驱动
SR同步整流
PSR
LED照明驱动芯片
非调光
AC/DC非隔离低PF
AC/DC非隔离高PF
AC/DC隔离低PF(驱动MOS)
AC/DC隔离低PF(驱动BJT)
AC/DC隔离高PF
线性恒流
线性去频闪
恒压恒流
Boost 恒压恒流
辅助电源
调光
非隔离 PWM调光
线性PWM调光
DC-DC PWM调光
开关调光调色
PWM调色温
0-10V调光
线性可控硅调光
开关可控硅调光
智能面板
单前方
电机控制与驱动芯片
电机驱动
MCU
目今位置:
首页
产品中心
>
AC/DC电源治理芯片
>
隔离电源
>
SSR磁耦驱动
>
SSR磁耦驱动-副边
BP433BD
样品申请
简述
优势
应用领域
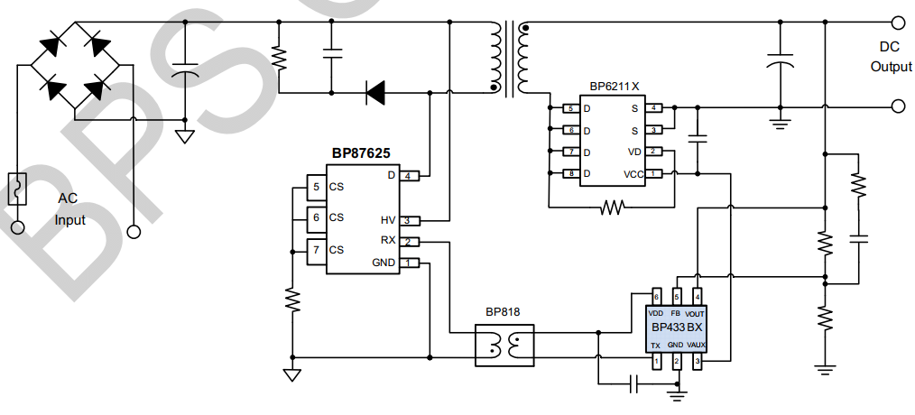
典范应用原理图
封装
手艺文档
相关文章
返回
简述
BP433BX 是一款应用于 AC/DC 反激变换器中的副边恒压控制器芯片系列,,,,,,团结磁耦隔离器和配对的原边控制芯片,,,,,,实现副边主控,,,,,,提供高性能的快充整体解决计划。。。。。。 BP433BX接纳 Adaptive COT控制方法,,,,,,具有超快的动态响应速率,,,,,,同时尚有稳固性好,,,,,,无需环路赔偿的优点。。。。。。使用磁耦通讯静态事情电流小,,,,,,可实现超低的待机功耗。。。。。。BP433BX提供1.25 V 精准的电压基准,,,,,,可知足快充 3.3 V输出电压要求,,,,,,支持原边 CCM 和 DCM 事情模式,,,,,,最高事情频率为 100 kHz。。。。。。
优势
副边主控实现恒压输出
1.25 V基准电压
Adaptive COT 控制,,,,,,无需环路赔偿
超快动态响应速率
磁耦通讯,,,,,,待机功耗小
支持 CCM 和 DCM 事情模式
应用领域
QC/USB PD/可编程 AC/DC 充电器
电源适配器
AC/DC 辅助电源
典范应用原理图
封装
手艺文档
文档类型
问题
类型
文件下载
规格书
BP433BD
pdf
完整版
咨询
【网站地图】
【sitemap】