永利

简述
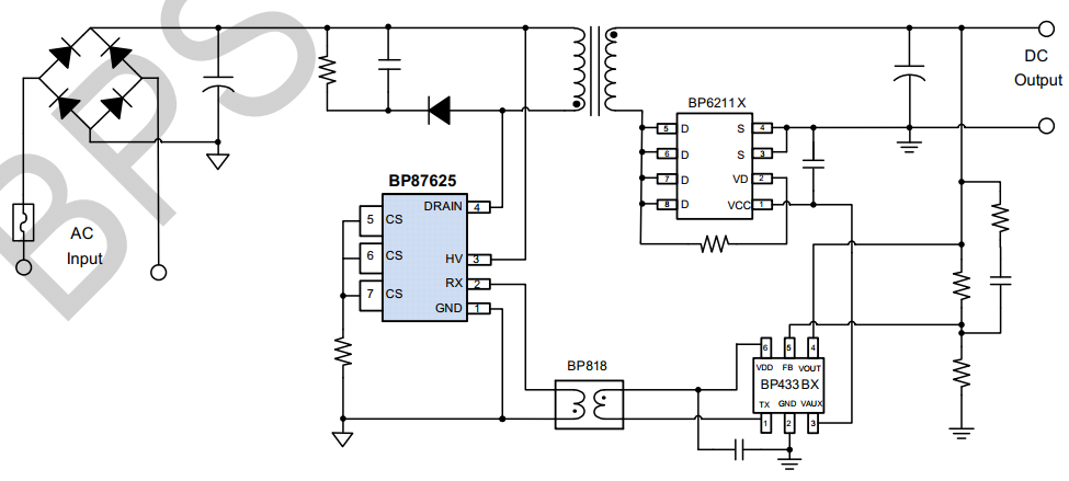
BP87625 是一款应用于 AC/DC 反激变换器的原边驱动开关,, ,,,,,内置 650V GaN,, ,,,,,集成高压自供电,, ,,,,,集成 VCC 电容,, ,,,,,适用于全电压输入 33W 输出双绕组变压器的反激变换器应用。。。。。 BP87625 支持自顺应 COT 控制方法,, ,,,,,可事情于CCM 或 DCM事情模式。。。。。吸收息争调配对的副边控制器(BP433BX)通过磁耦隔离器(BP818)发送到原边的脉冲信号,, ,,,,,控制原边功率管的开通,, ,,,,,从而实现副边控制。。。。。超低的事情电流使得BP87625 可以直接从高压直流供电,, ,,,,,省去了辅助绕组、整流二极管和外置VCC 电容,, ,,,,,外围电路很是精练,, ,,,,,很是适合宽输出电压规模的应用。。。。。同时知足待机功耗小于 50mW 和六级能效标准。。。。。
优势

    高压直流供电,, ,,,,,无需辅助供电绕组

    无需外部 VCC 电容

    适合宽输出电压规模

    外围电路精练,, ,,,,,超高性价比

    磁耦通讯实现副边主控,, ,,,,,快速的动态响应

应用领域
  • QC/USB PD/可编程 AC/DC 充电器
  • 适配器
  • AC/DC 辅助电源
典范应用原理图
304am永利·(中国)股份有限公司-Officialwebsite
封装
  • 304am永利·(中国)股份有限公司-Officialwebsite
手艺文档
文档类型 问题 类型 文件下载
规格书 BP87625 pdf 完整版
304am永利·(中国)股份有限公司-Officialwebsite
304am永利·(中国)股份有限公司-Officialwebsite
304am永利·(中国)股份有限公司-Officialwebsite
304am永利·(中国)股份有限公司-Officialwebsite
【网站地图】【sitemap】