永利

简述
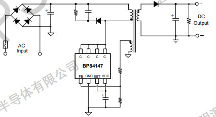
BP84147是原边反响控制恒压、恒流反激变换器芯片。。。。 。。。。BP84147接纳DCM控制方法,,,,,,通过检测辅助绕组的去磁实现开关管的谷底开通,,,,,,减小开关消耗和EMI。。。。 。。。。 BP84147通过高压自供电给VCC充电,,,,,,无需外部启动电阻,,,,,,同时源极开关结构可以实现VCC自供电,,,,,,无需辅助供电,,,,,,便于宽输出电压的应用。。。。 。。。。BP84147接纳镜像电流采样手艺可以省去原边CS电阻,,,,,,节约了本钱和体积,,,,,,同时提高了系统可靠性。。。。 。。。。原边限流点可以通过外部调理,,,,,,实现差别的恒流值。。。。 。。。。恒压模式下,,,,,,BP84147提供了输出线压降赔偿功效,,,,,,以获得较好的负载调解率。。。。 。。。。
优势

    原边 CV/CC 控制,,,,,,源极开关 BJT

    知足6级能效要求,,,,,,<75mW待机功耗

    内置高压启动

    VCC 自供电,,,,,,无需辅助供电

    原边镜像电流采样,,,,,,无需 CS 电阻

    输出线压降赔偿,,,,,,实现优异的负载调解率

    输入线电压赔偿,,,,,,实现 CC精度±5%

应用领域
  • AC/DC 充电器
  • 适配器
  • AC/DC 辅助电源
典范应用原理图
304am永利·(中国)股份有限公司-Officialwebsite
封装
  • 304am永利·(中国)股份有限公司-Officialwebsite
手艺文档
文档类型 问题 类型 文件下载
规格书 BP84147 pdf 完整版
304am永利·(中国)股份有限公司-Officialwebsite
304am永利·(中国)股份有限公司-Officialwebsite
304am永利·(中国)股份有限公司-Officialwebsite
304am永利·(中国)股份有限公司-Officialwebsite
【网站地图】【sitemap】