永利

简述
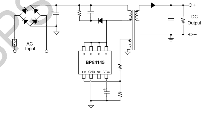
BP84145是原边反响控制恒压、恒流反激变换器芯片 。。。。。。。BP84145接纳DCM控制方法,,,,,通过检测辅助绕组的去磁实现开关管的谷底开通,,,,,减小开关消耗和EMI 。。。。。。。 BP84145通过高压自供电给VCC充电,,,,,无需外部启动电阻,,,,,同时源极开关结构可以实现VCC自供电,,,,,无需辅助供电,,,,,便于宽输出电压的应用 。。。。。。。BP84145接纳镜像电流采样手艺可以省去原边CS电阻,,,,,节约了本钱和体积,,,,,同时提高了系统可靠性 。。。。。。。恒压模式下,,,,,BP84145提供了输出线压降赔偿功效,,,,,以获得较好的负载调解率 。。。。。。。 BP84145通过检测辅助绕组电压实现原边反响,,,,,无需光耦和相关电路元件,,,,,极简的外围电路不但降低了系统本钱和体积,,,,,也提高了可靠性 。。。。。。。
优势

    原边 CV/CC控制,,,,,源极开关 BJT

    知足6级能效要求,,,,,<75 mW 待机功耗

    内置高压启动

    VCC 自供电,,,,,无需辅助供电

    原边镜像电流采样,,,,,无需 CS 电阻

    输出线压降赔偿,,,,,实现优异的负载调解率

    输入线电压赔偿,,,,,实现 CC精度士5%

    外围元器件少

应用领域
  • AC/DC 充电器
  • 适配器
  • AC/DC 辅助电源
典范应用原理图
304am永利·(中国)股份有限公司-Officialwebsite
封装
  • 304am永利·(中国)股份有限公司-Officialwebsite
手艺文档
文档类型 问题 类型 文件下载
规格书 BP84145 pdf 完整版
304am永利·(中国)股份有限公司-Officialwebsite
304am永利·(中国)股份有限公司-Officialwebsite
304am永利·(中国)股份有限公司-Officialwebsite
304am永利·(中国)股份有限公司-Officialwebsite
【网站地图】【sitemap】