<75 mW ´ý»ú¹¦ºÄ£¬£¬£¬£¬£¬£¬£¬Öª×ãÁù¼¶ÄÜЧҪÇó
׼гÕñÊÂÇé»úÖÆ£¬£¬£¬£¬£¬£¬£¬Ìá¸ßϵͳЧÂÊ
·åÖµµçÁ÷½¥±ä²ü¶¶¸ÄÉÆ EMI
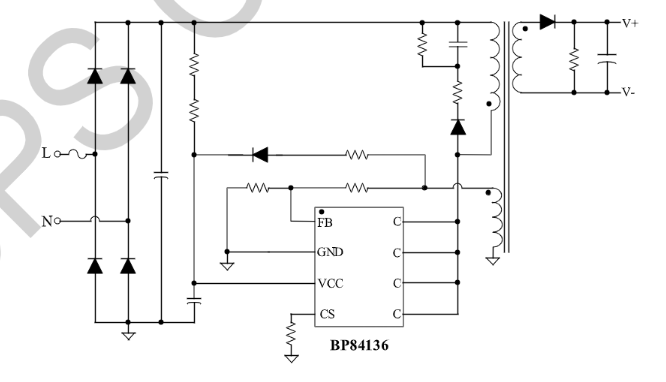
ÄÚÖù¦ÂÊÈý¼«¹Ü
ºãѹ¡¢ºãÁ÷¾«¶È¸ß
Êä³öÏßËðÅâ³¥¿Éµ÷
ÄÚÖÃÊäÈëÏßµçѹÅâ³¥
Êä³ö¹ýѹ¡¢¶Ì·±£»£»£»£»£»£»¤
VCC µçѹ¹ýѹ¡¢Ç·Ñ¹±£»£»£»£»£»£»¤
Êä³öÕûÁ÷¹Ü¿ªÂ·¡¢¶Ì·±£»£»£»£»£»£»¤
| ÎĵµÀàÐÍ | ÎÊÌâ | ÀàÐÍ | ÎļþÏÂÔØ |
| ¹æ¸ñÊé | BP84136 | ÍêÕû°æ |



