永利

简述
BP86113D接纳原边反响控制恒压、恒流反激变换器芯片。。 。。。BP86113D接纳DCM控制方法,,,,,通过检测辅助绕组的去磁实现开关管的谷底开通,,,,,减小开关消耗和EMI。。 。。。 BP86113D通过高压自供电给VCC充电,,,,,无需外部启动电阻同时源极开关结构可以实现VCC自供电,,,,,无需辅助供电,,,,,便于宽输出电压的应用。。 。。。BP86113D接纳镜像电流采样手艺,,,,,可以省去原边CS电阻,,,,,节约了外围本钱和体积,,,,,同时提高了系统可靠性。。 。。。恒压模式下,,,,,BP86113D提供了输出线压降赔偿功效,,,,,以获得较好的负载调解率。。 。。。
优势

    原边 CV/CC 控制,,,,,源极开关 BJT

    <75 mW 待机功耗

    内置高压启动

    VCC 自供电,,,,,无需辅助供电

    原边镜像电流采样,,,,,无需 CS 电阻

    输出线压降赔偿,,,,,实现优异的负载调解率

应用领域
  • 小家电辅助电源
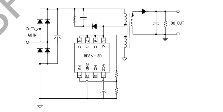
典范应用原理图
304am永利·(中国)股份有限公司-Officialwebsite
封装
  • 304am永利·(中国)股份有限公司-Officialwebsite
手艺文档
文档类型 问题 类型 文件下载
规格书 BP86113D pdf 完整版
304am永利·(中国)股份有限公司-Officialwebsite
304am永利·(中国)股份有限公司-Officialwebsite
304am永利·(中国)股份有限公司-Officialwebsite
304am永利·(中国)股份有限公司-Officialwebsite
【网站地图】【sitemap】