永利

304am永利·(中国)股份有限公司-Officialwebsite 目今位置: 首页 产品中心>AC/DC电源治理芯片>隔离电源>SSR光耦驱动
简述
BPA86525G 是一款高性能、高集成度、低待机功耗的开关电源驱动芯片,,, ,,,,适用于全电压规模 85~265VAC 输入的反激式变换器应用。。。。。 BPA86525G 内部集成了800V高压MOSFET、高压启动恒流源等。。。。。芯片有多种控制模式:在重载时,,, ,,,,事情在PFM 模式:在额定满载/中载时,,, ,,,,可能事情在 PWM+PFM 模式;在轻载时,,, ,,,,进入 Burst mode,,, ,,,,降低待机功耗。。。。。芯片具有抖频功效以实现优异的 EMI性能。。。。。内置峰值电流赔偿电路,,, ,,,,可以使差别交流电压输入时的极限输出功率一致。。。。。内置软启动功效可以在上电历程中减小电流尖峰,,, ,,,,避免变压器饱和,,, ,,,,提高系统可靠性
优势

    内部集成 800V 高压 MOSFET

    集成高压启动

    通过 BR 脚可调理 Burst mode 深度

    低待机功耗

    峰值电流赔偿功效

    内置软启动功效

    改善 EMI抖频功效

应用领域
  • 家用电器辅助电源
  • PC 待机电源
  • 通讯、工业控制辅助电源
  • 适配器、充电器
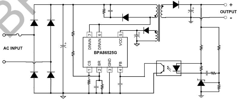
典范应用原理图
304am永利·(中国)股份有限公司-Officialwebsite
封装
  • 304am永利·(中国)股份有限公司-Officialwebsite
304am永利·(中国)股份有限公司-Officialwebsite
304am永利·(中国)股份有限公司-Officialwebsite
304am永利·(中国)股份有限公司-Officialwebsite
304am永利·(中国)股份有限公司-Officialwebsite
【网站地图】【sitemap】