永利

304am永利·(中国)股份有限公司-Officialwebsite 目今位置: 首页 产品中心>AC/DC电源治理芯片>隔离电源>SSR光耦驱动
简述
BPA86525PC是一款高性能、高集成度、低待机功耗的开关电源驱动芯片,,, , ,适用于全电压规模 85~265VAC 输入的反激式变换器应用。。 。。。 BPA86525PC 内部集成了825V高压 MOSFET、高压启动恒流源等。。 。。。芯片有多种控制模式:在重载时,,, , ,事情在PFM 模式;在额定满载/中载时,,, , ,可能事情在 PWM+PFM 模式;在轻载时进入 Burst mode,,, , ,降低待机功耗。。 。。。芯片具有抖频功效以实现优异的 EMI性能。。 。。。内置峰值电流赔偿电路,,, , ,可以使差别交流电压输入时的极限输出功率一致。。 。。。内置软启动功效可以在上电历程中减小电流尖峰,,, , ,避免变压器饱和,,, , ,提高系统可靠性。。 。。。
优势

    家用电器辅助电源

    PC 待机电源

    通讯、工业控制辅助电源

    适配器、充电器

应用领域
  • 家用电器辅助电源
  • PC 待机电源
  • 通讯、工业控制辅助电源
  • 适配器、充电器
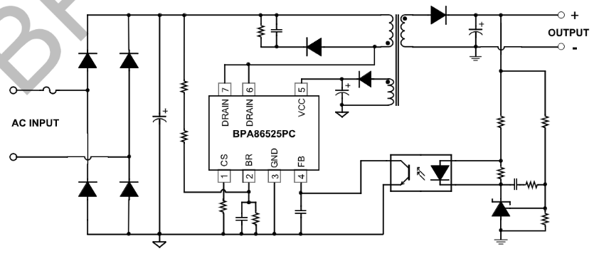
典范应用原理图
304am永利·(中国)股份有限公司-Officialwebsite
封装
  • 304am永利·(中国)股份有限公司-Officialwebsite
手艺文档
文档类型 问题 类型 文件下载
规格书 BPA86525PC pdf 完整版
304am永利·(中国)股份有限公司-Officialwebsite
304am永利·(中国)股份有限公司-Officialwebsite
304am永利·(中国)股份有限公司-Officialwebsite
304am永利·(中国)股份有限公司-Officialwebsite
【网站地图】【sitemap】