永利

304am永利·(中国)股份有限公司-Officialwebsite 目今位置: 首页 产品中心>AC/DC电源治理芯片>隔离电源>SSR光耦驱动
简述
BPA8620PD 是一款高性能、高集成度、低待机功耗的开关电源驱动芯片, ,,,,适用于全电压规模 85~265VAC 输入的反激式变换器应用。 。。。。。。 BPA8620PD 芯片内部集成了750V高压MOSFET、高压启动和自供电电路、电流采样电路。 。。。。。。接纳简朴的脉冲数控制, ,,,,无需外部环路赔偿电路, ,,,,具有较高的环路带宽和快速的动态响应。 。。。。。。接纳 132kHz的开关频率, ,,,,能够有用地减小变压器体积, ,,,,接纳了频率调制手艺以实现优异的 EMI性能。 。。。。。。高集成度和优化的控制手艺极大地镌汰了外围器件数目, ,,,,节约了系统本钱和体积, ,,,,同时提高了可靠性。 。。。。。。
优势

    内部集成 750V高压 MOSFET

    集成高压启动和自供电电路

    低待机功耗, ,,,,<50mW@230VAC辅助绕组供电, ,,,,<150mW@230VAC 高压自供电

    优异的动态响应速率, ,,,,无输出过冲

    内置软启动功效

应用领域
  • 家用电器辅助电源
  • PC 待机电源
  • 通讯、工业控制辅助电源
  • 适配器、充电器
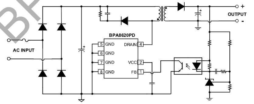
典范应用原理图
304am永利·(中国)股份有限公司-Officialwebsite
封装
  • 304am永利·(中国)股份有限公司-Officialwebsite
手艺文档
文档类型 问题 类型 文件下载
规格书 BPA8620PD pdf 完整版
304am永利·(中国)股份有限公司-Officialwebsite
304am永利·(中国)股份有限公司-Officialwebsite
304am永利·(中国)股份有限公司-Officialwebsite
304am永利·(中国)股份有限公司-Officialwebsite
【网站地图】【sitemap】