永利

304am永利·(中国)股份有限公司-Officialwebsite 目今位置: 首页 产品中心>AC/DC电源治理芯片>隔离电源>SSR光耦驱动
简述
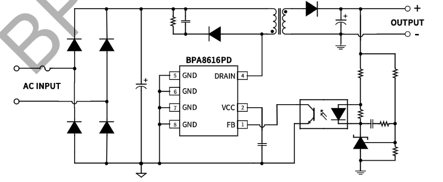
BPA8616PD 是一款高性能、高集成度、低待机功耗的开关电源驱动芯片,,,,,适用于全电压规模 85~265VAC 输入的反激式变换器应用 。。。。。 。。。 BPA8616PD 芯片内部集成了750V高压MOSFET、高压启动和自供电电路、电流采样电路 。。。。。 。。。接纳简朴的脉冲数控制,,,,,无需外部环路赔偿电路,,,,,具有较高的环路带宽和快速的动态响应 。。。。。 。。。接纳 132kHz 的开关频率,,,,,能够有用地减小变压器体积,,,,,接纳了频率调制手艺以实现优异的 EMI性能 。。。。。 。。。高集成度和优化的控制手艺极大地镌汰了外围器件数目,,,,,节约了系统本钱和体积,,,,,同时提高了可靠性 。。。。。 。。。
优势

    内部集成 750V 高压 MOSFET

    集成高压启动和自供电电路

    低待机功耗,,,,,<50mW@230VAC 辅助绕组供电,<150mW@230VAC 高压自供电

    优异的动态响应速率,,,,,无输出过冲

    内置软启动功效

应用领域
  • 家用电器辅助电源
  • PC 待机电源
  • 通讯、工业控制辅助电源
  • 适配器、充电器
典范应用原理图
304am永利·(中国)股份有限公司-Officialwebsite
封装
  • 304am永利·(中国)股份有限公司-Officialwebsite
手艺文档
文档类型 问题 类型 文件下载
规格书 BPA8616PD pdf 完整版
304am永利·(中国)股份有限公司-Officialwebsite
304am永利·(中国)股份有限公司-Officialwebsite
304am永利·(中国)股份有限公司-Officialwebsite
304am永利·(中国)股份有限公司-Officialwebsite
【网站地图】【sitemap】