ÓÀÀû

304amÓÀÀû¡¤(Öйú)¹É·ÝÓÐÏÞ¹«Ë¾-Officialwebsite Ä¿½ñλÖ㺠Ê×Ò³ ²úÆ·ÖÐÐÄ>AC/DCµçÔ´ÖÎÀíоƬ>·Ç¸ôÀëµçÔ´
¼òÊö
BP85976P ÊÇÒ»¿î¸ßÐÔÄÜ¡¢¸ß¼¯³É¶È¡¢µÍ´ý»ú¹¦ºÄµÄ¿ª¹ØµçÔ´Çý¶¯Ð¾Æ¬,ÊÊÓÃÓÚÈ«µçѹ85~265VACÊäÈëµÄBuck¡¢Buck-Boost±ä»»Æ÷ÍØÆËÓ¦Óᣡ£¡£ ¡£¡£¡£¡£¡£ BP85976P ÄÚ²¿¼¯³ÉÁË650V¸ßѹ MOSFET¡¢¸ßѹÆô¶¯ºÍ×Ô¹©µçµç·¡¢µçÁ÷²ÉÑùµç·¡¢Êä³öµçѹ²ÉÑùµç×裬£¬£¬£¬ £¬ £¬½ÓÄÉÏȽøµÄ¿ØÖÆÊÖÒÕ£¬£¬£¬£¬ £¬ £¬ÎÞÐèÍⲿ VCC µçÈݺͻ·Â·Åâ³¥¼´¿ÉʵÏÖÓÅÒìµÄºãѹÊä³öÌØÕ÷£¬£¬£¬£¬ £¬ £¬¼«´óµØïÔÌ­ÍâΧÆ÷¼þÊýÄ¿£¬£¬£¬£¬ £¬ £¬½ÚԼϵͳ±¾Ç®ºÍÌå»ý£¬£¬£¬£¬ £¬ £¬Í¬Ê±Ìá¸ß¿É¿¿ÐÔ¡£¡£¡£ ¡£¡£¡£¡£¡£ BP85976P ½ÓÄɶàģʽ¿ØÖÆÊÖÒÕ£¬£¬£¬£¬ £¬ £¬ÄÜÓÐÓýµµÍϵͳ´ý»ú¹¦ºÄ£¬£¬£¬£¬ £¬ £¬Ìá¸ßЧÂʺ͸ÄÉÆ¶¯Ì¬ÐÔÄÜ£¬£¬£¬£¬ £¬ £¬²¢¼õСϵͳÊÂÇéÔÚÇáÔØÊ±µÄÒôƵÔëÉù¡£¡£¡£ ¡£¡£¡£¡£¡£ BP85976P ÌṩÁ˸»ºñµÄ±£»£»£»£»£»£»¤¹¦Ð§£¬£¬£¬£¬ £¬ £¬°üÀ¨Êä³ö¶Ì·±£»£»£»£»£»£»¤¡¢Êä³ö¹ýÔØ±£»£»£»£»£»£»¤¡¢Êä³ö¹ýѹ±£»£»£»£»£»£»¤¡¢·´Ï쿪·±£»£»£»£»£»£»¤¡¢ÖðÖÜÏÞÆÚÁ÷¡¢¹ýα£»£»£»£»£»£»¤µÈ£¬£¬£¬£¬ £¬ £¬Ê¹ÏµÍ³Ô½·¢Çå¾²¿É¿¿¡£¡£¡£ ¡£¡£¡£¡£¡£
ÓÅÊÆ

    ¼¯³É VCC µçÈÝ

    ¼¯³É 650V ¸ßѹ MOSFET

    ¼¯³É¸ßѹÆô¶¯ºÍ×Ô¹©µçµç·

    µÍ´ý»ú¹¦ºÄ 50mW@230Vac

    Àο¿ 18V Êä³ö

    ÓÅÒìµÄ¶¯Ì¬ÏìÓ¦ËÙÂÊ£¬£¬£¬£¬ £¬ £¬Êä³öµçÑ¹ÎÆ²¨Ð¡

    ÓÅÒìµÄ¸ºÔص÷½âÂʺÍÏßÐÔµ÷½âÂÊ

    ½µµÍÒôƵÔëÉùµÄ½µ·ùµ÷ÖÆÊÖÒÕ

    ×Ô˳Ӧ¿ª¹ØÆµÂÊ£¬£¬£¬£¬ £¬ £¬×î¸ß 45kHz

Ó¦ÓÃÁìÓò
  • С¼Òµç¸¨ÖúµçÔ´
  • µç»úÇý¶¯¸¨ÖúµçÔ´
  • IOT/ÖÇÄܼҾÓ/ÖÇÄÜÕÕÃ÷
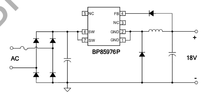
µä·¶Ó¦ÓÃÔ­Àíͼ
304amÓÀÀû¡¤(Öйú)¹É·ÝÓÐÏÞ¹«Ë¾-Officialwebsite
·â×°
  • 304amÓÀÀû¡¤(Öйú)¹É·ÝÓÐÏÞ¹«Ë¾-Officialwebsite
ÊÖÒÕÎĵµ
ÎĵµÀàÐÍ ÎÊÌâ ÀàÐÍ ÎļþÏÂÔØ
¹æ¸ñÊé BP85976P pdf ÍêÕû°æ
304amÓÀÀû¡¤(Öйú)¹É·ÝÓÐÏÞ¹«Ë¾-Officialwebsite
304amÓÀÀû¡¤(Öйú)¹É·ÝÓÐÏÞ¹«Ë¾-Officialwebsite
304amÓÀÀû¡¤(Öйú)¹É·ÝÓÐÏÞ¹«Ë¾-Officialwebsite
304amÓÀÀû¡¤(Öйú)¹É·ÝÓÐÏÞ¹«Ë¾-Officialwebsite
¡¾ÍøÕ¾µØÍ¼¡¿¡¾sitemap¡¿