永利

Smart lighting

304am永利·(中国)股份有限公司-Officialwebsite current location: Home > Application>LED Lighting>Smart lighting
Solution description
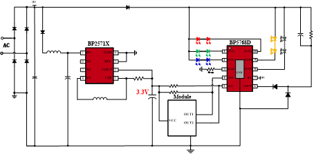
BP5768D is a 5-channel high precision dimmable constant-current linear LED driver,,,,,,,,compatible with ERP directive EU2019/2020 and current distortion standard IEC 61000-3-2:2019,,,,,,,,and also can support CEC application。。。。。。。 。Good line regulation performance, high precision analog output current dimming,,,,,,,,no output current ripple,,,,,,,,and no magnetic component。。。。。。。 。Suitable for small size, low cost dimmable LED application
Application Diagram
Smart lighting
Solution Features

    IEC61000-3-2:2018 harmonic standard 

    Pst LM<1,,,,,,,,SVM<0.4, DF>0.7 

    5-channel LED, 0.1% dimming 

    OUT1~5 max 90mA output current 

    1024 level control by I2C interface

Product Recommendation
PNPackageOutput PowerMaximum Saturation Current
BP5768DESSOP1010W90mA
【网站地图】【sitemap】