永利

304am永利·(中国)股份有限公司-Officialwebsite current location: Home Product Center>LED Lighting Driver IC>Dimmable>Switch ON/OFF Dimming
Sketch
S4225MB is a CCT controller embedded with EEPROMmemory cells, which can storage the state afterpowering off. It sets a state-switching-window time Tsw(internal timing, Typ 6.4S).Turning on the light within ashort time after turning off it, if the OFF time is less thanTsw , the light will transfer to the next CCT state;Otherwise the light will display the CCT state beforepowering off. It is very convenient to use.
Advantage

    Three states loop:L1-L2-(L1+L2)/2

    Integrates EEPROM cells to storage state

    State storage time over 10 years

    More than 100000 switching times(memory function works)

    Integrates two 400V Thyristors

    Switching OFF/ON twice within 1S to reset state

    State-switching-window time(internal timing)is 6.4S

     Built in voltage limiting circuit for wide output power range

    compatible with Flyback, Buck, Buck-Boost,linear and other LED driving applications

Application area
  • CCT applications
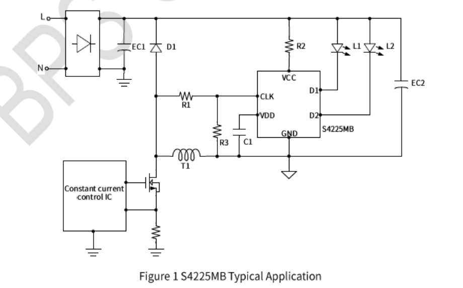
Schematic diagram
304am永利·(中国)股份有限公司-Officialwebsite
Package
  • 304am永利·(中国)股份有限公司-Officialwebsite
Technical documents
Document type Title Type Download
Specification sheet S4225MB pdf Easy version Full version
【网站地图】【sitemap】