永利

304am永利·(中国)股份有限公司-Officialwebsite current location: Home Product Center>LED Lighting Driver IC>Non-Dimmable>AC/DC Non-Isolated Low PF(with MOS integrated)
Sketch
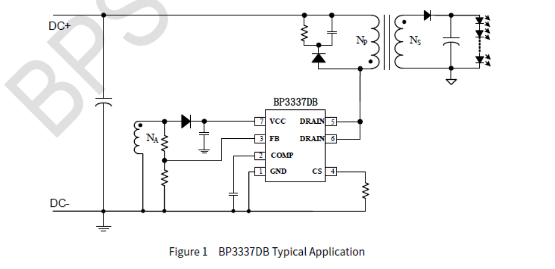
BP3337DB is a low PF PSR (Primary Side Regulation) constant current LED driver with high current accuracy. Along with Boost pre-converter, BP3337DB can provide two-stage isolated flicker-free light output.
Advantage

    HV JFET inside to deliver fast start-up

    High accuracy of current reference (+/-3%)

    Good load regulation

    Critical conduction mode

    Low operating current

    VCC UVLO

    Cycle-by-cycle current limitation

    Output open/short protection

    Thermal fold back

    DIP-7 Package

Application area
  • LED panel light
  • LED downlight
Schematic diagram
304am永利·(中国)股份有限公司-Officialwebsite
Package
  • 304am永利·(中国)股份有限公司-Officialwebsite
Technical documents
Document type Title Type Download
Specification sheet BP3337DB pdf Easy version Full version
【网站地图】【sitemap】