永利

304am永利·(中国)股份有限公司-Officialwebsite current location: Home Product Center>LED Lighting Driver IC>Non-Dimmable>AC/DC Non-Isolated High PF
Sketch
BP2362JHL is a high-precision non-isolated step-down PFC LED driver chip with active power factor correction, specifically designed for general-purpose power supplies and featuring constant current control. BP2362JHL operates in critical conduction mode, reducing switching losses and optimizing EMI. It eliminates the VCC and COMP capacitors to simplify the external circuit.
Advantage

    Active power factor correction, 0.9 PF, low harmonic
    No VCC and COMP capacitors
    External current sampling resistor
    Inductor current critical continuous mode
    LED short circuit protection

Application area
  • LED bulb
  • LED tube
  • Others
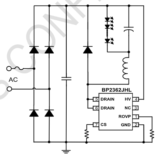
Schematic diagram
304am永利·(中国)股份有限公司-Officialwebsite
Package
  • 304am永利·(中国)股份有限公司-Officialwebsite
【网站地图】【sitemap】