永利

304am永利·(中国)股份有限公司-Officialwebsite current location: Home Product Center>LED Lighting Driver IC>Non-Dimmable>AC/DC Non-Isolated Low PF
Sketch
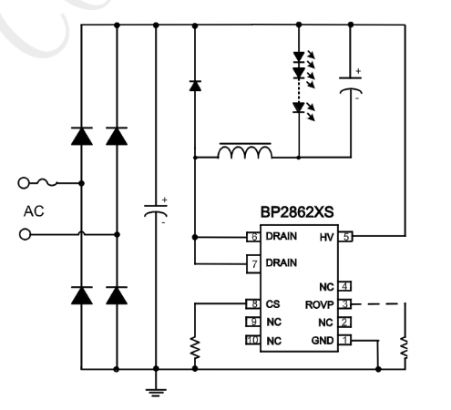
BP2862XS is a high precision Buck constant currentLED driver with external OVP function. The deviceoperates in critical conduction mode and is suitablefor 85Vac~265Vac universal input offline LED lightingThe ROvP pin has enable function and suitable forcolor switch and sensor lamp applications. The BP2862XS integrates a 500V power MOSFET, withgate MOSFET driving technique. lt doesn’t need VCCcapacitor and startup resistor. lt can achieve excellentconstant current performance with very few externalcomponents
Advantage

    Enable Function is compatible with color switchand sensor lamp applications.

    OVP has strong anti-interference capability

    No VCC Capacitor and Startup Resistor

    Integrated HV JFET for lC Power Supply

    Configurable OVP by Rovp resistor

    No flicker in parallel with several lamps

Application area
  • LED Bulb
  • Other LED Lighting
Schematic diagram
304am永利·(中国)股份有限公司-Officialwebsite
Package
  • 304am永利·(中国)股份有限公司-Officialwebsite
Technical documents
Document type Title Type Download
Specification sheet BP2862XS pdf Easy version Full version
【网站地图】【sitemap】