永利

304am永利·(中国)股份有限公司-Officialwebsite current location: Home Product Center>LED Lighting Driver IC>Non-Dimmable>AC/DC Non-Isolated Low PF
Sketch
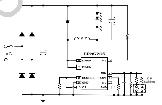
The BP2872GS is dedicated for step-down LED Driver withprogrammable current set byDlPswitches withoutaffecting the OvP voltage to improve system reliability andsafety. The OVP voltage is configurable with four options byexternal resistors. Output Current is programmable within the range of 40%-100% by adjusting the DlM voltage ofthe BP2872Gs with DlPswitches.The DlM pin is also integrated with enable functionfor CCT lamps or sensor lamps.
Advantage

    Internal HV JFET, No VCC capacitor and start-up resistors

    OVP voltage independent of Maximum LED current programming

    Four OVP options available: 135V,225V,320V and no limit

    LED current programming from 40% to 100%

    Enable function of the DlM pin for CcT lamps or sensor lamps


Application area
  • High-power LED Luminaire
Schematic diagram
304am永利·(中国)股份有限公司-Officialwebsite
Package
  • 304am永利·(中国)股份有限公司-Officialwebsite
Technical documents
Document type Title Type Download
Specification sheet BP2872GS pdf Easy version Full version
【网站地图】【sitemap】