永利

304am永利·(中国)股份有限公司-Officialwebsite current location: Home Product Center>AC/DC Power Management IC>Isolated Power Supply>SSR Feedback By Opto-Isolator
Sketch
BPA8618PD is a highly integrated off-line switcher. lt'sdesigned for Flyback application with universal input(85VAC-265VAC)range. By equipped with a series of advanced technology, itachieved high reliability, high performance, and lowsystem cost, reduced component count in the same time. For high reliability, it is integrated with 750V high voltagepower MOSFET. Current sensing circuit is also integratedto eliminate extra components and power consumption.
Advantage

    Integrated 750V power MOSFET

    Self-biased

    No-load power consumption <50mW at 230VACwith auxiliary winding,<150mW at 230VAC withself-biasing

    Excellent transient response,withno output

    overshoot

    Internal soft start

    Frequencyjitter for EMl improvement

Application area
  • Home appliances
  • PC standby power supply
  • Communication, industrial controls
  • Adapter, charger
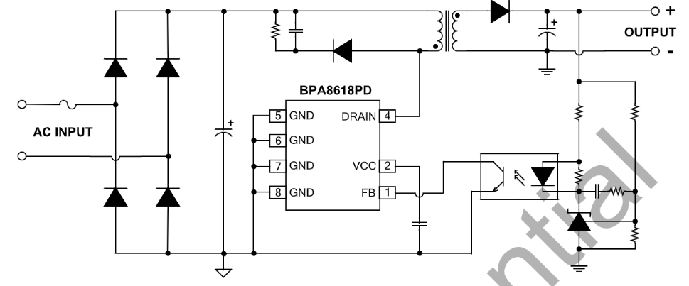
Schematic diagram
304am永利·(中国)股份有限公司-Officialwebsite
Package
  • 304am永利·(中国)股份有限公司-Officialwebsite
Technical documents
Document type Title Type Download
Specification sheet BPA8618PD pdf Full version
【网站地图】【sitemap】