永利

304am永利·(中国)股份有限公司-Officialwebsite current location: Home Product Center>AC/DC Power Management IC>Isolated Power Supply>SSR Feedback By Opto-Isolator
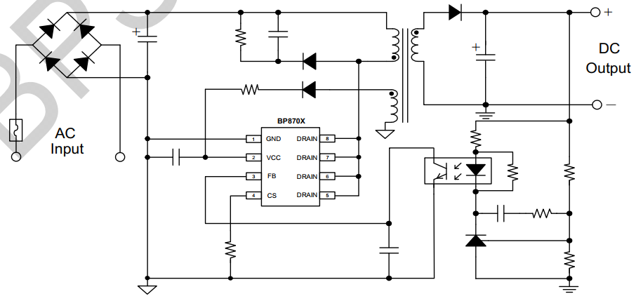
Sketch
The BP870X family is a series of highly integratedcurrent mode PwM switcher ICs with highperformance, low standby consumption suitable fordesigning flyback converters up to 25 w. The BP870X integrates a 650 V power MOSFET and ahigh-voltage current source which eliminates thestartup resistors. lt supports CCM and DCM operations.At full load, the lC operates in 65 kHz fixed frequency.
Advantage

    Less than 75 mW no-load consumption

    Integrated 650 V power MOSFET

    High-voltage current source eliminates startup resistors

    Internal 4 ms soft start

    Fixed 65 kHz frequency at heavy load

    Green mode at light load

Application area
  • QC/USB PD Chargers
  • AC/DC Adapters
  • Standby Power Supply
Schematic diagram
304am永利·(中国)股份有限公司-Officialwebsite
Package
  • 304am永利·(中国)股份有限公司-Officialwebsite
Technical documents
Document type Title Type Download
Specification sheet BP8705D pdf Full version
【网站地图】【sitemap】