永利

304am永利·(中国)股份有限公司-Officialwebsite current location: Home Product Center>AC/DC Power Management IC>Isolated Power Supply>SSR Feedback By Opto-Isolator
Sketch
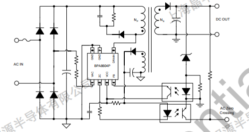
BPA8604P is a high performance ,highly integrated and lowstandby power consumption off-line switcher. It's mainlyused in household appliances auxiliary power supply, forexample microwave ovens and electromagnetic cookers. ltintegrates the function of ac voltage zero crossingdetection and zero crossing signal output, The ac voltagezero crossing signal can be used for zero crossing switch ofrelay, SCR and other devices to reduce the switching stressand prolong the device life.
Advantage

    Integrated AC voltage zero crossing detection and zerocrossing signal output function

    Integrated 700Vpower MOSFET

    No-load power consumption <50mW at 230VAC withauxiliary winding.<150mW at 230VAc with self-biasing

    Excellenttransient response, with no outpu overshoot

    Integrated high voltage startup and self-bias powersupply

Application area
  • Microwave oven
  • Home appliances
Schematic diagram
304am永利·(中国)股份有限公司-Officialwebsite
Package
  • 304am永利·(中国)股份有限公司-Officialwebsite
Technical documents
Document type Title Type Download
Specification sheet BPA8604P pdf Full version
【网站地图】【sitemap】