ÓÀÀû

Sketch
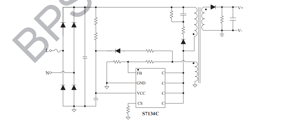
S7134CÊÇÒ»¿î¸ßÐÔÄܺãѹºãÁ÷Ô­±ß·´Ïì¿ØÖÆÆ÷£¬£¬£¬£¬£¬ÊÊÓÃÓÚÖÖÖֵ͹¦ºÄAC/DC³äµçÆ÷ºÍÊÊÅäÆ÷Ó¦Óó¡ºÏ¡£¡£ ¡£¡£¡£¸Ã¿ØÖÆÆ÷½ÓÄÉÔ­±ß·´Ïì¿ØÖÆ»úÖÆ£¬£¬£¬£¬£¬ÎÞÐè¹âºÍTL431¼´¿ÉÒÔʵÏָ߾«¶ÈµÄµçѹÊä³ö¡£¡£ ¡£¡£¡£ S7134C¾ßÓжàÖØµÄ±£»£»£»£»£»£»£»¤¹¦Ð§,°üÀ¨Êä³ö¿ªÂ·¡¢¶Ì·±£»£»£»£»£»£»£»¤VCC¹ýѹ±£»£»£»£»£»£»£»¤£¬£¬£¬£¬£¬¹ýα£»£»£»£»£»£»£»¤µÈ¡£¡£ ¡£¡£¡£ S7134C½ÓÄÉSOP-8·â×°¡£¡£ ¡£¡£¡£
Advantage

    <75 mW ´ý»ú¹¦ºÄ£¬£¬£¬£¬£¬Öª×ãÁù¼¶ÄÜЧҪÇó

    ׼гÕñÊÂÇé»úÖÆ£¬£¬£¬£¬£¬Ìá¸ßϵͳЧÂÊ

    ·åÖµµçÁ÷½¥±ä²ü¶¶¸ÄÉÆ EMI

    ÄÚÖù¦ÂÊÈý¼«¹Ü

    ºãѹ¡¢ºãÁ÷¾«¶È¸ß

Application area
  • ÊÖ»ú¡¢ÎÞÉþµç»°¡¢PDA¡¢MP3 ºÍÆäËü±ãЯʽװ±¸µÈµÄÊÊÅäÆ÷¡¢³äµçÆ÷
  • LEDÇý¶¯µçÔ´
  • ÏßÐÔµçѹºÍ RCC¿ª¹ØµçÔ´Éý¼¶»»´ú
  • PC¡¢TVµÈ×°±¸Ê¹Óõĸ¨ÖúµçÔ´
Schematic diagram
304amÓÀÀû¡¤(Öйú)¹É·ÝÓÐÏÞ¹«Ë¾-Officialwebsite
Package
  • 304amÓÀÀû¡¤(Öйú)¹É·ÝÓÐÏÞ¹«Ë¾-Officialwebsite
Technical documents
Document type Title Type Download
Specification sheet S7134C pdf Full version
¡¾ÍøÕ¾µØÍ¼¡¿¡¾sitemap¡¿