ÓÀÀû

Sketch
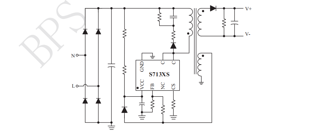
S7133SϵÁÐоƬÊÇÒ»¿î¸ßÐÔÄܺãѹºãÁ÷Ô­±ß·´Ïì¿ØÖÆÆ÷£¬£¬£¬£¬£¬£¬ £¬£¬ÊÊÓÃÓÚÖÖÖֵ͹¦ºÄAC/DC³äµçÆ÷ºÍÊÊÅäÆ÷Ó¦Óó¡ºÏ¡£¡£ ¡£¡£¡£¡£ ¡£¸Ã¿ØÖÆÆ÷½ÓÄÉÔ­±ß·´Ïì¿ØÖÆ»úÖÆ£¬£¬£¬£¬£¬£¬ £¬£¬ÎÞÐè¹âñîºÍTL431¼´¿ÉÒÔʵÏָ߾«¶ÈµÄµçѹÊä³ö¡£¡£ ¡£¡£¡£¡£ ¡£ S7133S¾ßÓжàÖØµÄ±£»£» £»£»£»¤¹¦Ð§£¬£¬£¬£¬£¬£¬ £¬£¬°üÀ¨Êä³ö¿ªÂ·¡¢¶Ì·±£»£» £»£»£»¤VCC¹ýѹ±£»£» £»£»£»¤£¬£¬£¬£¬£¬£¬ £¬£¬¹ýα£»£» £»£»£»¤µÈ¡£¡£ ¡£¡£¡£¡£ ¡£S7133S½ÓÄÉSOP-7·â×°¡£¡£ ¡£¡£¡£¡£ ¡£
Advantage

    <75mW´ý»ú¹¦ºÄ£¬£¬£¬£¬£¬£¬ £¬£¬Öª×ãÁù¼¶ÄÜЧҪÇó

    ׼гÕñÊÂÇé»úÖÆ£¬£¬£¬£¬£¬£¬ £¬£¬Ìá¸ßϵͳЧÂÊ

    ·åÖµµçÁ÷½¥±ä²ü¶¶¸ÄÉÆ EMI

    ÄÚÖù¦ÂÊÈý¼«¹Ü

    ºãѹ¡¢ºãÁ÷¾«¶È¸ß

    Êä³öÏßËðÅâ³¥¿Éµ÷

Application area
  • ÊÖ»ú¡¢ÎÞÉþµç»°¡¢PDA¡¢MP3ºÍÆäËü±ãЯʽװ±¸µÈµÄÊÊÅäÆ÷¡¢³äµçÆ÷
  • LEDÇý¶¯µçÔ´
  • ÏßÐÔµçѹºÍRCC¿ª¹ØµçÔ´Éý¼¶»»´ú
  • PC¡¢TVµÈ×°±¸Ê¹Óõĸ¨ÖúµçÔ´
Schematic diagram
304amÓÀÀû¡¤(Öйú)¹É·ÝÓÐÏÞ¹«Ë¾-Officialwebsite
Package
  • 304amÓÀÀû¡¤(Öйú)¹É·ÝÓÐÏÞ¹«Ë¾-Officialwebsite
Technical documents
Document type Title Type Download
Specification sheet S713XS pdf Full version
¡¾ÍøÕ¾µØÍ¼¡¿¡¾sitemap¡¿