ÓÀÀû

Sketch
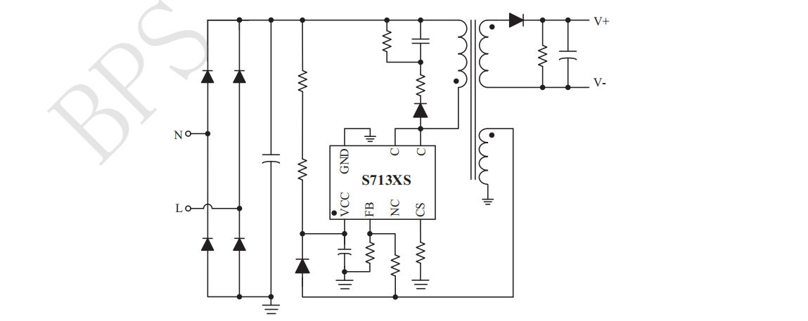
S7132SϵÁÐоƬÊÇÒ»¿î¸ßÐÔÄܺãѹºãÁ÷Ô­±ß·´Ïì¿ØÖÆÆ÷£¬£¬£¬ £¬£¬£¬ÊÊÓÃÓÚÖÖÖֵ͹¦ºÄAC/DC³äµçÆ÷ºÍÊÊÅäÆ÷Ó¦Óó¡ºÏ¡£¡£¡£¡£ ¡£¡£¡£¡£¸Ã¿ØÖÆÆ÷½ÓÄÉÔ­±ß·´Ïì¿ØÖÆ»úÖÆ£¬£¬£¬ £¬£¬£¬ÎÞÐè¹âñîºÍTL431¼´¿ÉÒÔʵÏָ߾«¶ÈµÄµçѹÊä³ö¡£¡£¡£¡£ ¡£¡£¡£¡£ S7132S¾ßÓжàÖØµÄ±£»£»£»£»£»£»£»¤¹¦Ð§£¬£¬£¬ £¬£¬£¬°üÀ¨Êä³ö¿ªÂ·¡¢¶Ì·±£»£»£»£»£»£»£»¤VCC¹ýѹ±£»£»£»£»£»£»£»¤£¬£¬£¬ £¬£¬£¬¹ýα£»£»£»£»£»£»£»¤µÈ¡£¡£¡£¡£ ¡£¡£¡£¡£S7132S½ÓÄÉSOP-7·â×°¡£¡£¡£¡£ ¡£¡£¡£¡£
Advantage

    <75mW´ý»ú¹¦ºÄ£¬£¬£¬ £¬£¬£¬Öª×ãÁù¼¶ÄÜЧҪÇó

    ׼гÕñÊÂÇé»úÖÆ£¬£¬£¬ £¬£¬£¬Ìá¸ßϵͳЧÂÊ

    ·åÖµµçÁ÷½¥±ä²ü¶¶¸ÄÉÆ EMI

    ÄÚÖù¦ÂÊÈý¼«¹Ü

    ºãѹ¡¢ºãÁ÷¾«¶È¸ß

    Êä³öÏßËðÅâ³¥¿Éµ÷

Application area
  • ÊÖ»ú¡¢ÎÞÉþµç»°¡¢PDA¡¢MP3ºÍÆäËü±ãЯʽװ±¸µÈµÄÊÊÅäÆ÷¡¢³äµçÆ÷
  • LEDÇý¶¯µçÔ´
  • ÏßÐÔµçѹºÍRCC¿ª¹ØµçÔ´Éý¼¶»»´ú
  • PC¡¢TVµÈ×°±¸Ê¹Óõĸ¨ÖúµçÔ´
Schematic diagram
304amÓÀÀû¡¤(Öйú)¹É·ÝÓÐÏÞ¹«Ë¾-Officialwebsite
Package
  • 304amÓÀÀû¡¤(Öйú)¹É·ÝÓÐÏÞ¹«Ë¾-Officialwebsite
Technical documents
Document type Title Type Download
Specification sheet S7132S pdf Full version
¡¾ÍøÕ¾µØÍ¼¡¿¡¾sitemap¡¿